EasyManua.ls Logo

ATS 3210 - Troubleshooting; Controller Does Not Operate

Default Icon
52 pages
Print Icon
To Next Page IconTo Next Page
To Next Page IconTo Next Page
To Previous Page IconTo Previous Page
To Previous Page IconTo Previous Page
Loading...
22 Series 31XX, 32XX Furnaces | I. Troubleshooting
I. Troubleshooting
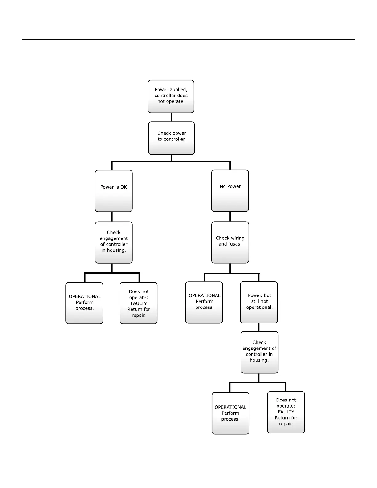
I.1 Controller Does Not Operate
Power applied,
controller does
not operate.
No Power.
Power is OK.
Check wiring
and fuses.
Check
engagement
of controller
in housing.
Check
engagement of
controller in
housing.
Does not
operate:
FAULTY
Return for
repair.
Does not
operate:
FAULTY
Return for
repair.
OPERATIONAL
Perform
process.
OPERATIONAL
Perform
process.
OPERATIONAL
Perform
process.
Power, but
still not
operational.
Check power
to controller.

Other manuals for ATS 3210

Related product manuals