EasyManua.ls Logo

ATS 3210 - Under-Temperature

Default Icon
52 pages
Print Icon
To Next Page IconTo Next Page
To Next Page IconTo Next Page
To Previous Page IconTo Previous Page
To Previous Page IconTo Previous Page
Loading...
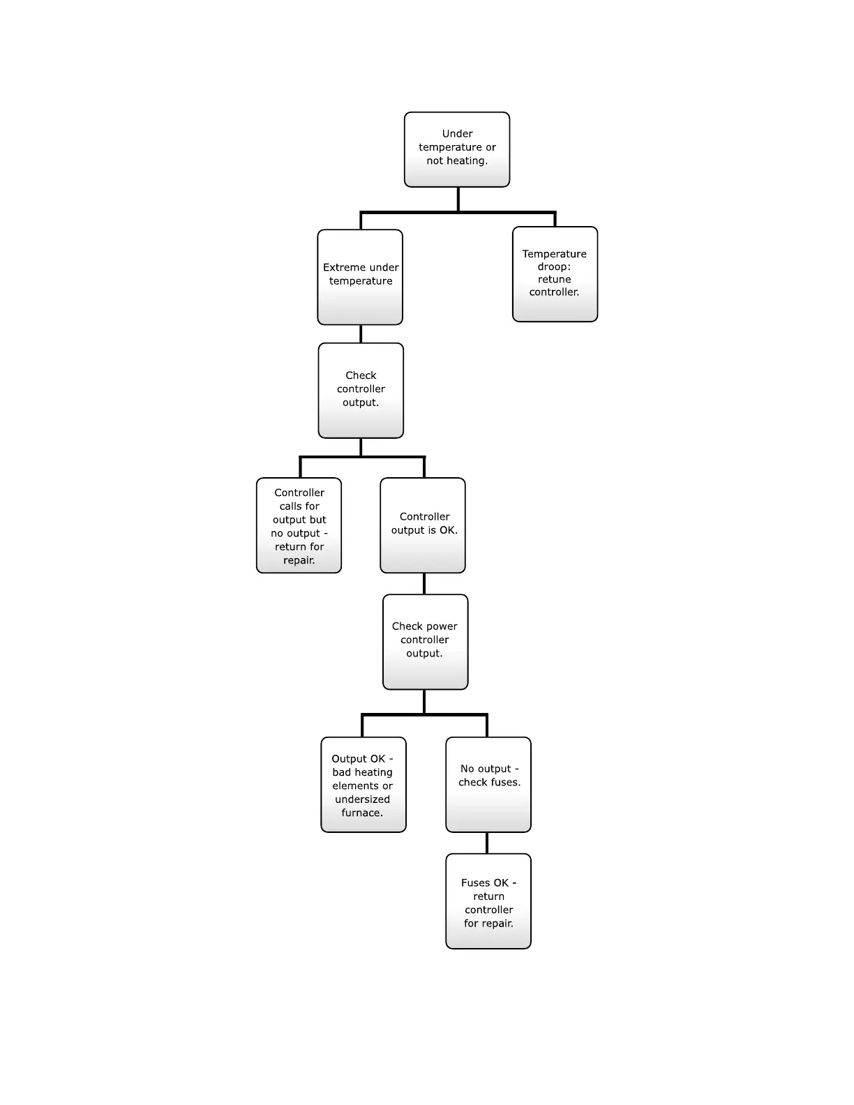
I.3 Under-Temperature
24 Series 31XX, 32XX Furnaces | I. Troubleshooting
Under
temperature or
not heating.
Temperature
droop:
retune
controller.
Check
controller
output.
Controller
output is OK.
Check power
controller
output.
Fuses OK -
return
controller
for repair.
Controller
calls for
output but
no output -
return for
repair.
No output -
check fuses.
Output OK -
bad heating
elements or
undersized
furnace.
Extreme under
temperature

Other manuals for ATS 3210

Related product manuals