EasyManua.ls Logo

Automate 410 - Type B Door Locks

Default Icon
24 pages
Print Icon
To Next Page IconTo Next Page
To Next Page IconTo Next Page
To Previous Page IconTo Previous Page
To Previous Page IconTo Previous Page
Loading...
© 1999 Directed Electronics, Inc. Vista, CA 13
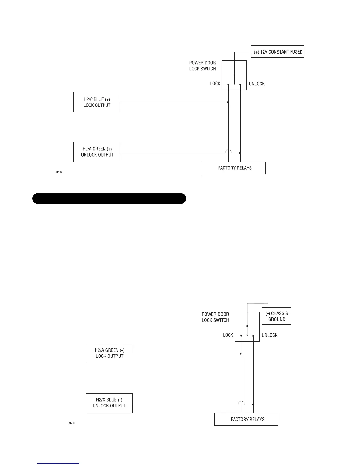
IMPORTANT! Remember that the functions of these wires reverse between Type A and Type B!
This system is common in many Toyotas, Nissans, Hondas and Saturns, as well as Fords with the keyless-entry
systems (some other Fords also use Type B).
The switch will have three wires on it, and one wire will test ground all the time. One wire will pulse (-) when
the switch locks the doors, and the other wire will pulse (-) when the switch unlocks the doors. This type of
system is difficult to mistake for any other type.
IMPORTANT! Remember that the functions of these wires reverse between Type A and Type B!
type B: (-) pulses from the switch to the factory relays

Related product manuals