EasyManua.ls Logo

Automate 410 - Primary Harness (H1) Wire Connection Guide; H1;1 Orange; H1;2; H1;3

Default Icon
24 pages
Print Icon
To Next Page IconTo Next Page
To Next Page IconTo Next Page
To Previous Page IconTo Previous Page
To Previous Page IconTo Previous Page
Loading...
6 © 1999 Directed Electronics, Inc. Vista, CA
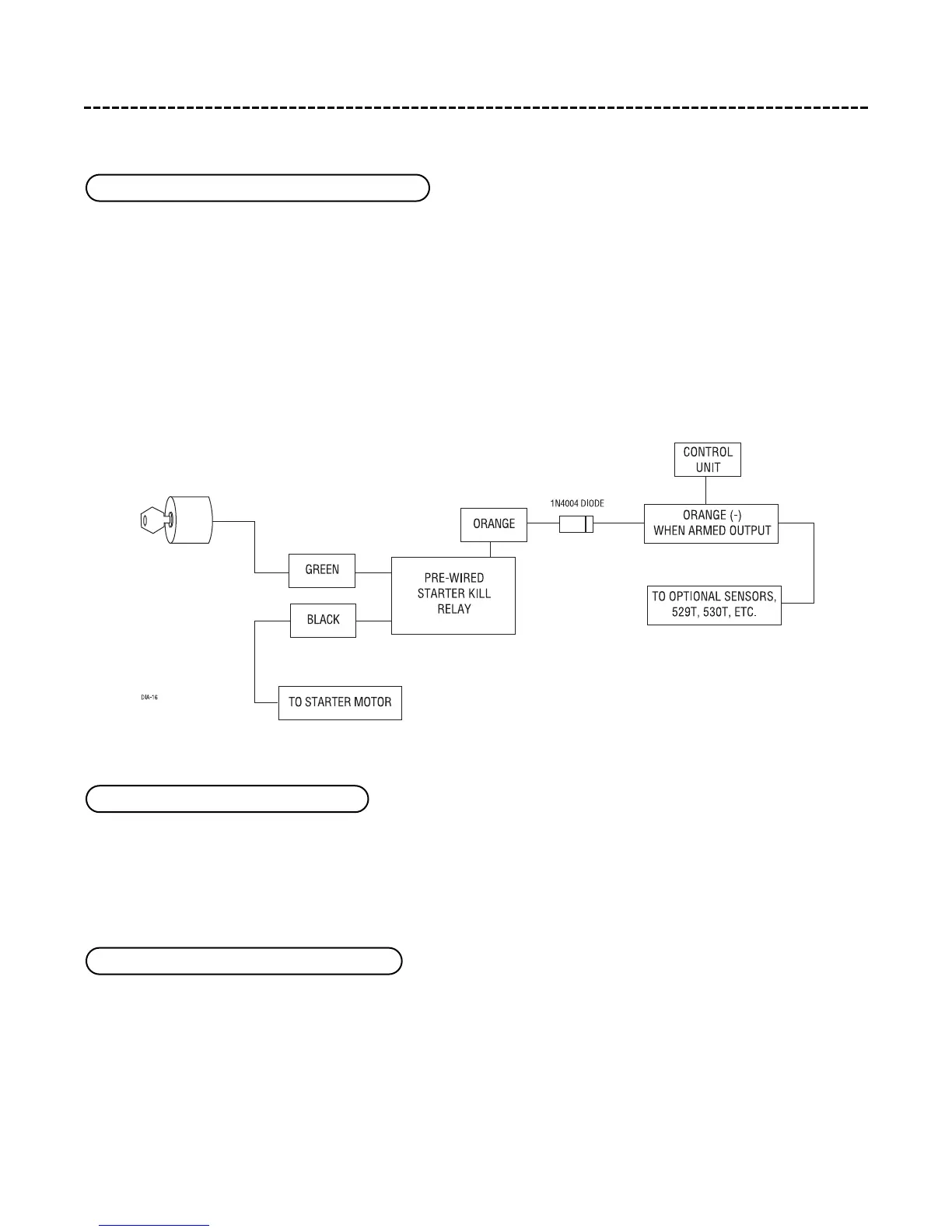
primary harness (H1) wire connection guide
This wire supplies a (-) 500 mA ground as long as the system is armed. This output ceases as soon as the system
is disarmed. The orange wire is pre-wired to control the DEI
®
8618 starter kill relay.
NOTE: If connecting the orange wire to control another module, such as a DEI
®
529T or 530T window
controller, a 1 amp diode (type 1N4004) will be required. Insert the diode as shown in the diagram
below.
IMPORTANT! Never interrupt any wire other than the starter wire.
This wire provides a (-) 200mA output to flash the parking lights. This is suitable for driving (-) light control
wires in Toyota, Lexus, BMW, some Mitsubishi, some Mazda, etc. If the vehicle has a positive parking light circuit,
a relay must be used to flash the parking lights.
This wire provides a (-) 200 mA output whenever the transmitter code controlling Channel 3 is received. This
output will continue as long as that transmission is received. Use for options such as DEI’s 551T Valet
®
Start
system, 529T or 530T power window controllers, etc.
H1/3 WHITE/BLUE (-) channel 3 output
H1/2 WHITE (-) parking light output
H1/1 ORANGE (-) ground-when-armed output

Related product manuals