EasyManua.ls Logo

Axis P3365-V - Page 77

Axis P3365-V
98 pages
Print Icon
To Next Page IconTo Next Page
To Next Page IconTo Next Page
To Previous Page IconTo Previous Page
To Previous Page IconTo Previous Page
Loading...
AXISP3365–VFixedDomeNetworkCamera
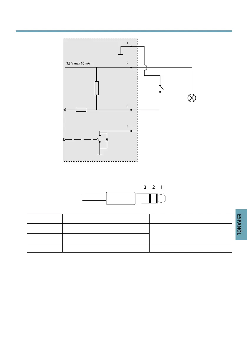
3.3 V max 50 mA
1
2
3
4
Conectordeaudio
Conectoresdeaudio
de3,5mm(estéreo)
123
Entradadeaudio
Salidadeaudio
1Punta
Entradadelínea/micrófono
2Anillo
Salidadelínea(mono)
3ManguitoTierraTierra
RanuraparatarjetasSD
AdmitetarjetasSDdehasta64GBdecapacidaddealmacenamiento.Paraobtenerunrendimiento
degrabaciónóptimo,utiliceunatarjetaSDHCoSDXCdevelocidaddeclase10.
77
ESPANÕL

Table of Contents

Other manuals for Axis P3365-V

Related product manuals