EasyManua.ls Logo

Bantam e-STATION 902 - Program Flow

Bantam e-STATION 902
20 pages
Print Icon
To Next Page IconTo Next Page
To Next Page IconTo Next Page
To Previous Page IconTo Previous Page
To Previous Page IconTo Previous Page
Loading...
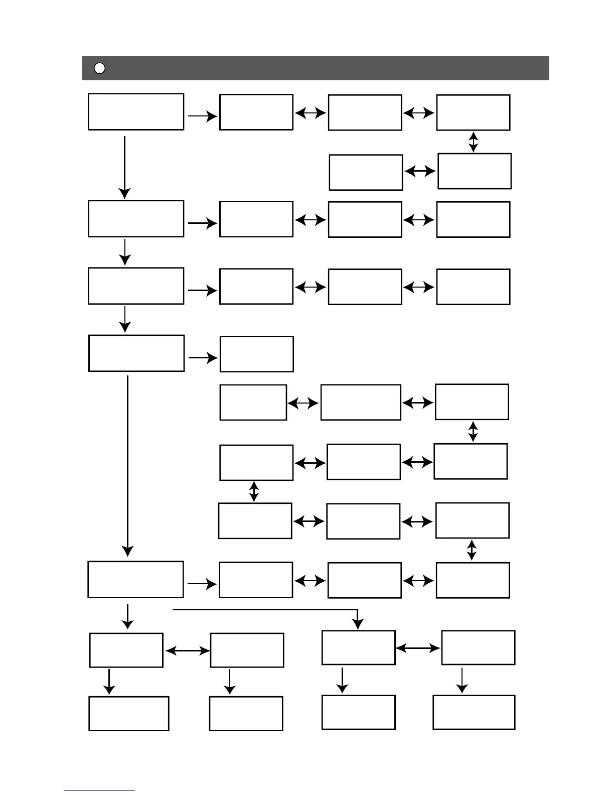
Program flow
PROGRAM SELECT
Lithium battery
Batt type
Stop
Batt type
Stop
Start
Enter
DECDEC
INCINC
DECDEC
INCINC
LiXX
FAST CHG
INCINC
DECDEC
LiXX
STORAGE
DECDEC
INCINC
LiXX
DISCHARGE
PROGRAM SELECT
NiMH battery
NiMH CHARGE
'Aut'/'Man'
Start
Enter
DECDEC
INCINC
NiMH
DISCHARGE
DECDEC
INCINC
NiMH
CYCLE
PROGRAM SELECT
NiCd battery
NiCd CHARGE
'Aut'/'Man'
Start
Enter
DECDEC
INCINC
NiCd
DISCHARGE
DECDEC
INCINC
NiCd
CYCLE
PROGRAM SELECT
Pb battery
Pb CHARGE
Start
Enter
USER SET
PROGRAM
LiXX V. Type
Start
Enter
LiPo/LiIo/LiFe
CHK Time
DECDEC
INCINC
NiMH D. Peak
sensitivity
DECDEC
INCINC
NiCd D. Peak
sensitivity
INCINC
DECDEC
Temp Cut-off
DECDEC
INCINC
CHG>DCHG
Waste Time
DECDEC
INCINC
INCINC
DECDEC
Batt type
Stop
Batt type
Stop
Safety Timer
DECDEC
INCINC
Batt type
Stop
Batt type
Stop
Capacity
Cut-off
DECDEC
INCINC
INCINC
DECDEC
DECDEC
INCINC
NiMH/NiCd/Pb
Trickle charge
Key Beep
Buzzer
Input Power Low
Cut-off
Back-light
brightness
DECDEC
INCINC
OUTPUT2
charge current
set up
Motor drive
Save data
Load data
voltage/time
set up
data
set up
calling number
set up
DEC
DEC
INC
INC
DEC
DEC
INC
INC
Start/
Enter
Start/
Enter
Start/
Enter
Start/
Enter
Start/
Enter
Start/
Enter
Start/
Enter
Start/
Enter
Batt type
Stop
Batt type
Stop
LiXX
CYCLE
LiXX
CHARGE
Batt type
Stop
Batt type
Stop
- 5 -

Related product manuals