EasyManua.ls Logo

Baruffaldi CE 13 - Flow Chart & Iso Program Example

Default Icon
59 pages
Print Icon
To Next Page IconTo Next Page
To Next Page IconTo Next Page
To Previous Page IconTo Previous Page
To Previous Page IconTo Previous Page
Loading...
USE AND MAINTENANCE MANUAL
2-Speed Gearboxes Series CE
M.CE.GEN.ENG.DOCX
Issued
2018
Rev.03
Page 56 / 59
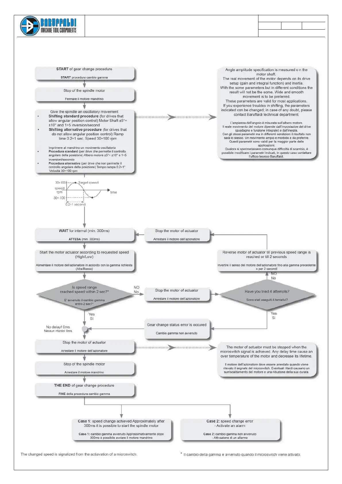
5.3 FLOW CHART & ISO PROGRAM EXAMPLE

Table of Contents

Related product manuals