EasyManua.ls Logo

Beckhoff EtherCAT EL600x Series - EtherCAT Slave Application Overview

Beckhoff EtherCAT EL600x Series
204 pages
Print Icon
To Next Page IconTo Next Page
To Next Page IconTo Next Page
To Previous Page IconTo Previous Page
To Previous Page IconTo Previous Page
Loading...
Commissioning
EL600x, EL602x114 Version: 4.6
5.3 General Notes - EtherCAT Slave Application
This summary briefly deals with a number of aspects of EtherCAT Slave operation under TwinCAT. More
detailed information on this may be found in the corresponding sections of, for instance, the EtherCAT
System Documentation.
Diagnosis in real time: WorkingCounter, EtherCAT State and Status
Generally speaking an EtherCAT Slave provides a variety of diagnostic information that can be used by the
controlling task.
This diagnostic information relates to differing levels of communication. It therefore has a variety of sources,
and is also updated at various times.
Any application that relies on I/O data from a fieldbus being correct and up to date must make diagnostic
access to the corresponding underlying layers. EtherCAT and the TwinCAT System Manager offer
comprehensive diagnostic elements of this kind. Those diagnostic elements that are helpful to the controlling
task for diagnosis that is accurate for the current cycle when in operation (not during commissioning) are
discussed below.
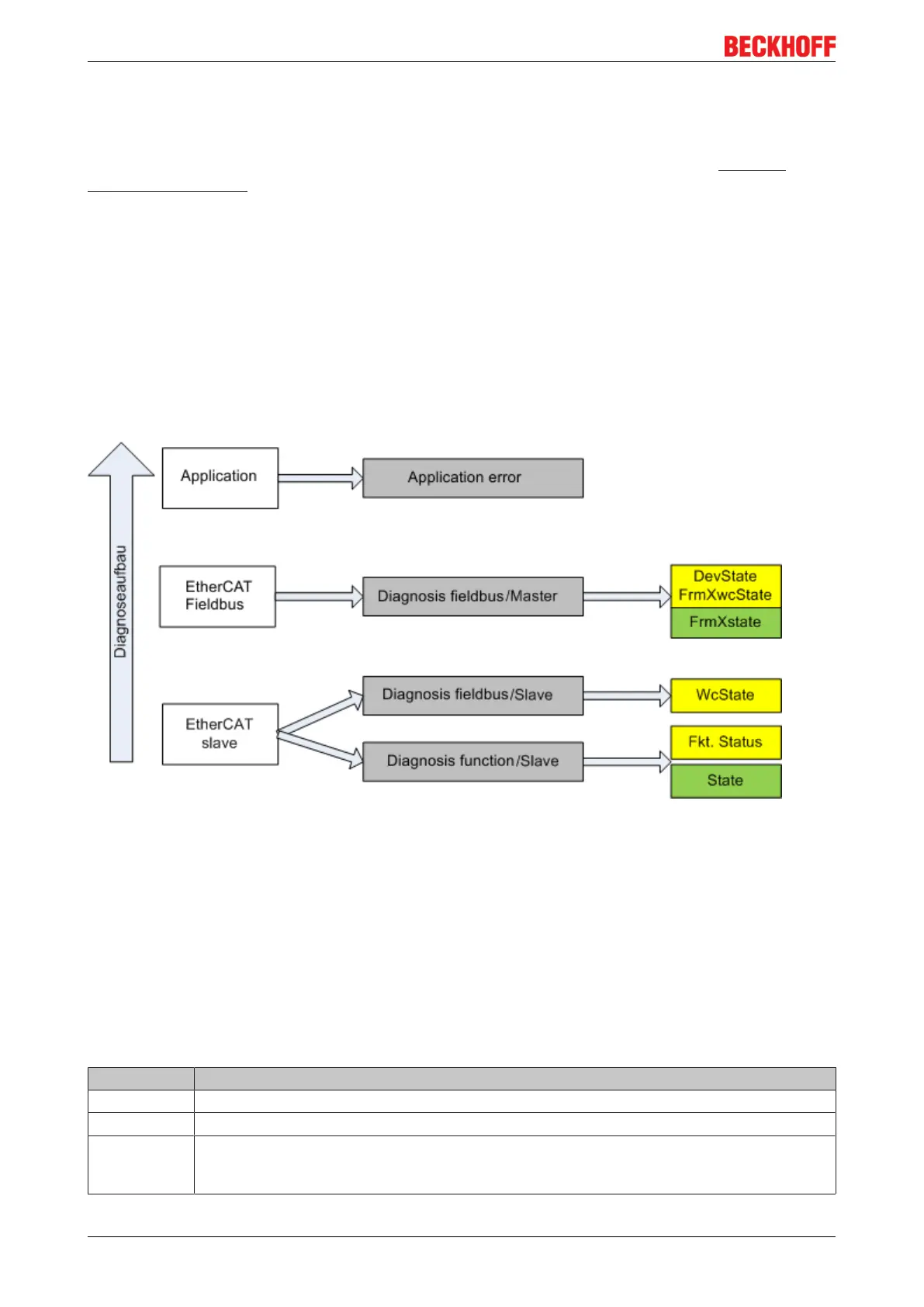
Fig.136: Selection of the diagnostic information of an EtherCAT Slave
In general, an EtherCAT Slave offers
communication diagnosis typical for a slave (diagnosis of successful participation in the exchange of
process data, and correct operating mode)
This diagnosis is the same for all slaves.
as well as
function diagnosis typical for a channel (device-dependent)
See the corresponding device documentation
The colors in Fig. “Selection of the diagnostic information of an EtherCAT Slave” also correspond to the
variable colors in the System Manager, see Fig. “Basic EtherCAT Slave Diagnosis in the PLC”.
Colour Meaning
yellow Input variables from the Slave to the EtherCAT Master, updated in every cycle
red Output variables from the Slave to the EtherCAT Master, updated in every cycle
green Information variables for the EtherCAT Master that are updated acyclically. This means that
it is possible that in any particular cycle they do not represent the latest possible status. It is
therefore useful to read such variables through ADS.

Table of Contents

Related product manuals