EasyManua.ls Logo

Belling IH60XL - Electrical Connection Guide

Belling IH60XL
28 pages
Print Icon
To Next Page IconTo Next Page
To Next Page IconTo Next Page
To Previous Page IconTo Previous Page
To Previous Page IconTo Previous Page
Loading...
installation
Connect to the electricity supply
(For Fixed Wiring only)
Warning: This appliance must be
earthed.
The hob must be installed by a competent
electrician, using a suitable double pole
control unit, with 3mm minimum contact
separation at all poles.
We recommend that the appliance is
connected by a competent person who
is a member of a “Competent Person
Scheme” who will comply with the re-
quired local regulations.
Connection should be made with a
suitable cable. Important: Ensure that
you route all mains electrical cables well
away from any adjacent heat source,
such as an oven or grill.
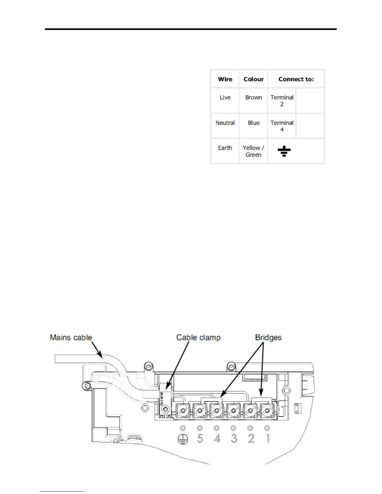
Strip the wires & connect to the terminal
block as shown in the diagram & table
below.
Fit the cable clamp & secure with the
screw provided.
Close the terminal box, ensuring that the
cover is engaged on the locking tabs.

Related product manuals