EasyManua.ls Logo

bolid S2000-2 - Wiring the S2000-2 for Two Sluice Doors Mode

bolid S2000-2
100 pages
Print Icon
To Next Page IconTo Next Page
To Next Page IconTo Next Page
To Previous Page IconTo Previous Page
To Previous Page IconTo Previous Page
Loading...
S2000-2 Installation
59 www.bolid.com
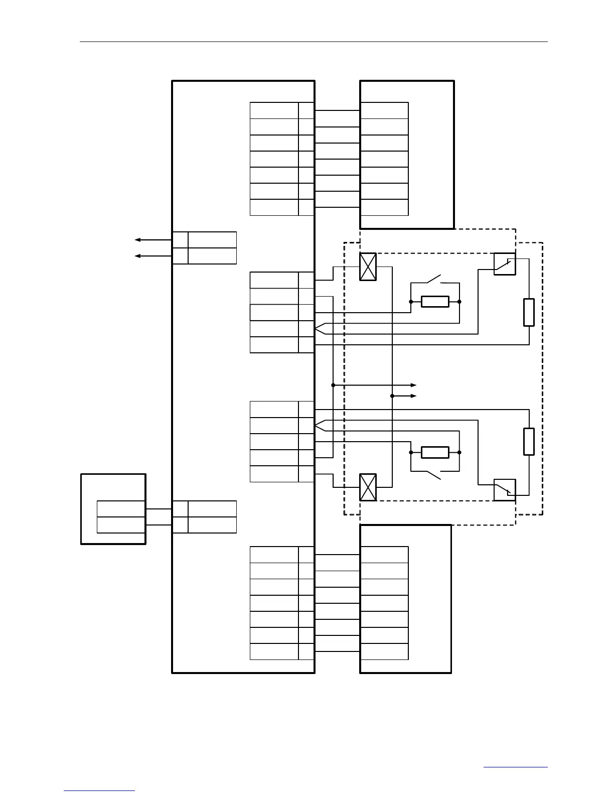
WIRING THE S2000-2 FOR TWO SLUICE DOORS MODE
D1-1
LEDG1
GND1
S2000-2
LEDR1
+12V1
BEEP1
D1
LEDG
GND
Reader 1
LEDR
+12V
BEEP
0V
RIP-12
+12 V
D0-1 D0
GND1
DOOR1
8.2 kOhm
EXIT1
8.2 kOhm
EXIT 1
0V
+12V
SLUICE CHAMBER
B
A
RS-485
8
10
9
7
6
5
4
3
2
1
3
4
1
2
XT1.1
XT1.2
XT2.1
K1
K1
11
12
Lock
XT2.2
DOOR 1
D1-2
LEDG2
GND2
LEDR2
+12V2
BEEP2
D1
LEDG
GND
Reader 2
LEDR
+12V
BEEP
D0-2 D0
7
6
5
4
3
2
1
XT3.2
GND2
DOOR2
EXIT2
8
10
9
K2
K2
11
12
XT3.1
DOOR 2
8.2 kOhm 8.2 kOhm
EXIT 2
Lock
To the lock power supply
Door Sensor 1
Door Sensor 2
Figure 10. S2000-2 Wiring for the Two Sluice Doors Operation Mode

Table of Contents