EasyManua.ls Logo

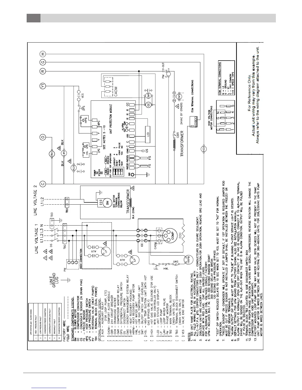
Bosch EP015 - Unit Check-Out Sheet; X13 Motor | Dual Power Supply | Three Phase | Single Stage

Bosch EP015
40 pages
Print Icon
To Next Page IconTo Next Page
To Next Page IconTo Next Page
To Previous Page IconTo Previous Page
To Previous Page IconTo Previous Page
Loading...
32
EP Series
Subject to change without prior notice Revised 12-13
8733922168
Unit Check-Out Sheet
X13 Motor | Dual Power Supply | Three Phase | Single Stage

Related product manuals