EasyManua.ls Logo

Bosch WBE 4100 - Page 44

Bosch WBE 4100
Print Icon
To Next Page IconTo Next Page
To Next Page IconTo Next Page
To Previous Page IconTo Previous Page
To Previous Page IconTo Previous Page
Loading...
1 695 656 135 2011-01-12| Robert Bosch GmbH
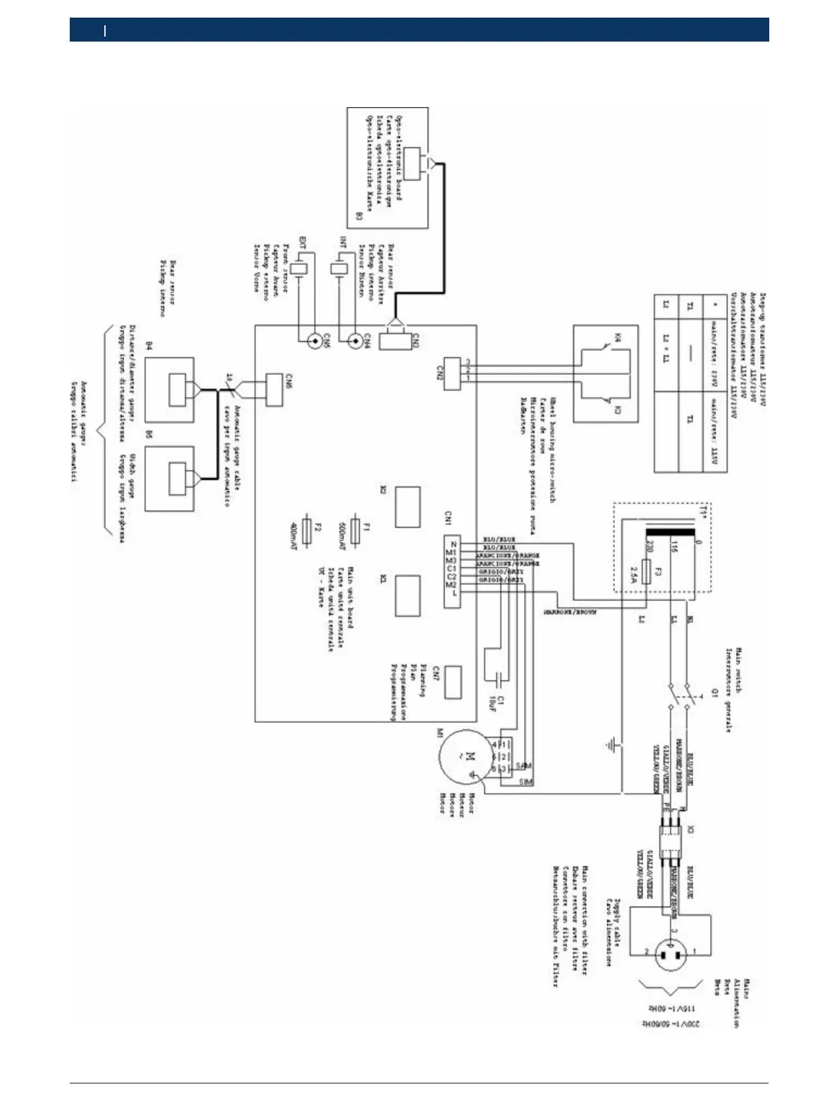
44 | WBE 4100 | Instalación eléctrica es
11. Instalación eléctrica

Related product manuals