EasyManua.ls Logo

Bryant OVM098 - Electrical System; Installation of the Thermostat; Figure 3: Downflow Installation; Figure 4: Horizontal Installation

Bryant OVM098
51 pages
Print Icon
To Next Page IconTo Next Page
To Next Page IconTo Next Page
To Previous Page IconTo Previous Page
To Previous Page IconTo Previous Page
Loading...
6
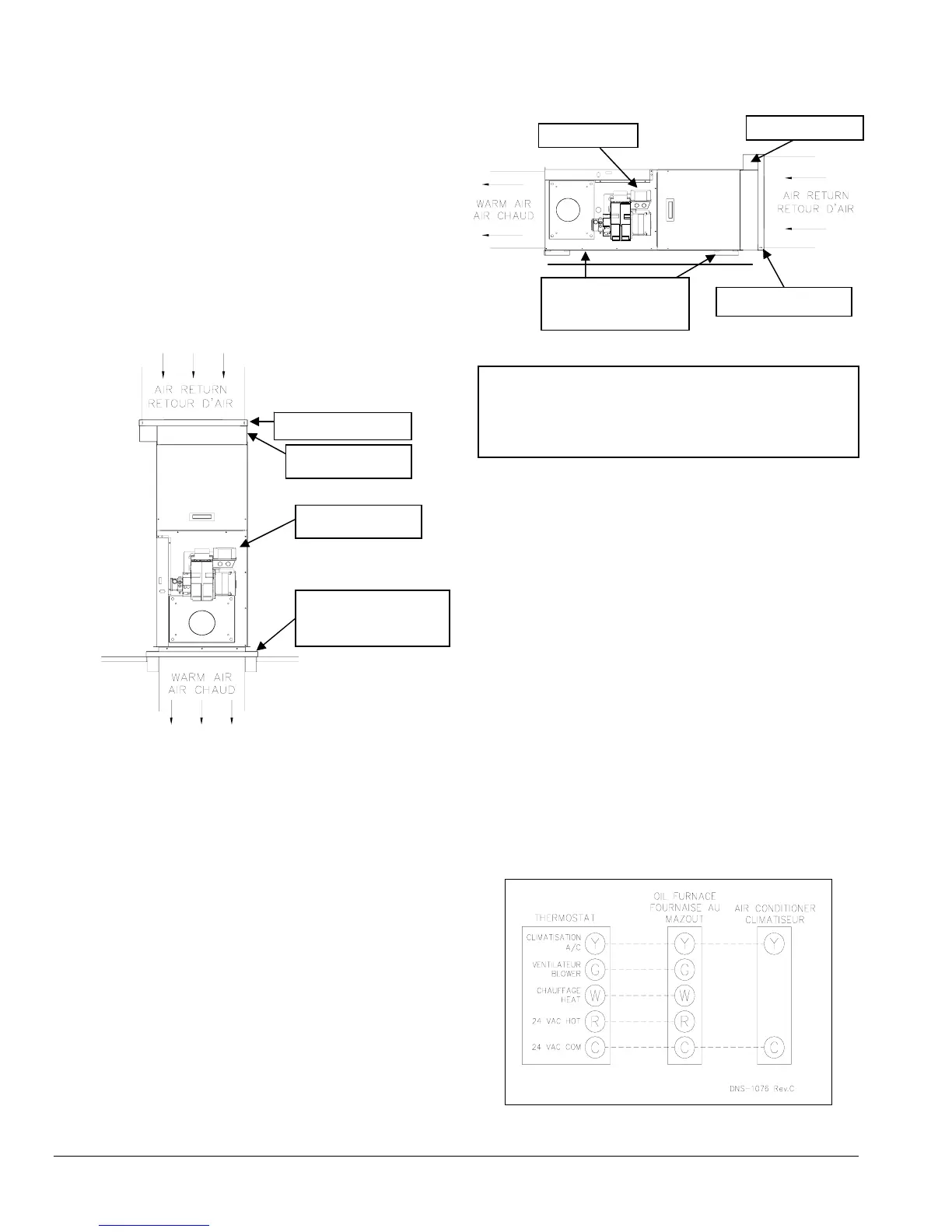
2.2.2 Downflow Installation
When the furnace is installed in the downflow position on a
combustible floor, the clearances from combustibles must be
adhered to. The downflow base DFB-102 or KLASB0801DET
can be used to ensure these clearances. Refer to Figure 3 and
the installation instructions provided with the base.
In cases where the return air enters through the floor, the floor
return base FRB-101 or KLARB0101DET must be used.
The burner must always be installed in the same manner,
regardless of the discharge position of the furnace. Refer to
Figure 3 for additional details.
Figure 3: Downflow installation
2.2.3 Horizontal Installation
When the furnace is installed in the horizontal position, either
suspended or on a combustible floor with a choice of right or
left discharge, the clearances from combustible material must
be adhered to. If the unit is installed on a combustible floor, the
horizontal floor base HFB-101 or KLASB0701DET can be
used to ensure these clearances. Refer to the instructions
supplied with the base.
In cases where the return air enters through the floor, the floor
return base FRB-101 or KLARB0101DET can be installed as
per the supplied instructions.
The burner must always be installed in the same manner,
regardless of the discharge position of the furnace. Refer to
Figure 4 for additional details.
Figure 4: Horizontal installation
2.3 ELECTRICAL SYSTEM
CAUTION
The exterior of the unit must have an uninterrupted ground
to minimize the risk of bodily harm, if ever an electrical
problem develops. A green ground screw is supplied with
the control box for that purpose.
The appliance must be installed in accordance with the
current ANSI/NFPA 70 National Electrical Code, CSA
C22.1 Canadian Electrical Code Part 1 and/or local codes.
The control system depends on the correct polarity of the
power supply. Connect “HOT” wire (H) and “NEUTRAL”
wire (N) as shown in figures 10 and 11.
A separate line voltage supply should be used, with fused
disconnect switch or circuit breaker, between the main
power panel and the unit.
Only copper wire may be used for the 115V circuit on this
unit. If wires need to be changed, the replacements must
have the same temperature resistance as the originals.
2.4 INSTALLATION OF THE THERMOSTAT
A thermostat must be installed to control the temperature
of the area to be heated. Follow the instructions supplied
with the thermostat. Also refer to the wiring diagrams
provided with the heating/air conditioning unit. The
connections must be made as indicated on the following
diagrams and the wiring diagrams, figures 10 and 11.
Figure 5: Thermostat wiring, heating and air
conditioning with 4-speed motor
Figure 6: Thermostat wiring heating and air
conditioning with ECM variable speed motor
Filter rack 20" x 20"
Floor Return Base
Downflow base is
required for
combustible floor
Floor Return
Burner
Horizontal floor base
required for
co
m
bus
ti
b
l
e
fl
oor
Filter rack 20" x 20"
Burner position

Table of Contents

Related product manuals