EasyManua.ls Logo

Bunn nitron 2 - Schematic Wiring Diagram

Bunn nitron 2
32 pages
Print Icon
To Previous Page IconTo Previous Page
To Previous Page IconTo Previous Page
Loading...
32
J6-1
J6-3
CONTROL
P
C
BOARD
J5-1
J5-4
J15-1
J15-4
J2-1
J2-6
GRN
WHI/ORN
LEFT
DISPENSE
RIGHT
DISPENSE
LEFT
DISPENSE
RIGHT
DISPENSE
YEL YEL
WHI/VIO
RECIR.
PUMP
BRN
WHI
BLK
J1-1
J1-5
WHI
J3-1
J3-2
WHI/BLK
ORN
WHI/VIO
WHI/ORN
VIO
RED
RED
RED
WHI/RED
BLK
WHI RED/BLK
RED/BLK
YEL
WHI/BLU
BLU
RED
MOTOR
CONDENSOR FAN
RED/BLKBLU/BLK
BLU/BLK
J7-1
J7-2
J9-1
J9-2
PUMPPUMP
FAN
AUXILLARY
CONTROL BOARD
PULL & HOLD BODY
t
t
WHI/BLK
GRY
WHI/RED
WHI/RED
WHI/BLU WHI/BLU
WHI/YEL
WHI/YEL
BLU
BLU
PNK
YEL
PNKYEL
YEL
BLK or ORN
WHI
CABINET
THERMISTOR
WATER BATH
THERMISTOR
WHI WHI
WHI
BLK
WHI
BLK
GRN
54267.0000B 07/17 © 2017 BUNN-O-MATIC CORPORATION
BLU/BLK
1
BLK
BLK
BRN
WHI
WHI
BLK
BLK
WHI
GRN
1
BLK
COMPRESSOR/WATER BATH
SWITCH
K1
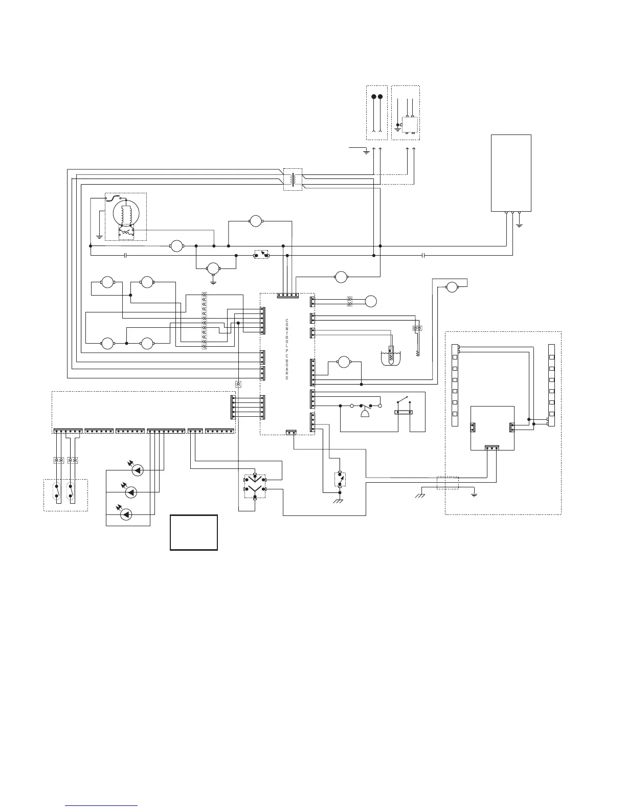
SCHEMATIC WIRING DIAGRAM
NITRON
2
COLD DRAFT COUNTERTOP DISPENSER
1
12
WHI/VIO
WHI/VIO
VIOVIO
VIO
WHI/ORNWHI/ORN
YELYEL
REDRED
REDRED
ORNORN
ORN
SOL SOL
WATER INLET
VALVE
WATER BOOSTER
PUMP
WATER BOOSTER
PUMP RELAY
BRN WHI
SOL
BLK
TRANSFORMER
WHI
BLU
WHI/BLU
L
O
A
D
L
I
N
E
WHI
WHI/BLK
K1
120V
MODELS
N
A B
A B
A B
L1
WHI/GRN
BRN/WHI
A B
220-230V
MODELS
GRN/YEL
NL1GND
BRN
BLU
EMI
FILTER
120 VOLTS AC
or
220-230 VOLTS AC
2 WIRE
SINGLE PHASE
W/Tape Over-Laminate
Thermal Transfer Stock
Black Ink
Finished Size: 6.5" x 6.0"
~ 40% Reduction
J1-1
J1-3
J5-1
J5-5
J4-1
J4-5
J3-1
J3-5
J2-1
J2-5
J8-1
J8-5
J8-8
Lited Doors
LEFT
DISPENSE
RIGHT
DISPENSE
BLK
BLK
BLK
BLK
BLK
BLK
BLK
BLK
RED
RED
BLK
BLK
GRNGRN
WHIWHI
BRNBRN
BLK
BLK
PROGRAM
SWITCH
J12-1
J12-3
WHI/BLU
BLU
START
RUN
COMPRESSOR ASSY
LIMIT
THERM.
COMPRESSOR
MOTOR
3
PTC
ASSY
4
56
2
1
N
GRN/YEL-16
J8-1
J8-2
Chassis
Ground
Chassis
Ground
Door
Ground
Regulator
Board
J3-1
J2-1
J1-1
_
+
_
+
BRN
BRN
DISPENSE
LOCKOUT
SWITCH
J11-1
J11-5
J6-1
J6-5
BLK
RED
BLU
BLU
BLU
BLU
BLU
YEL
ORN
J13-1
J13-6
L.E.D.
L.E.D.
DISPENSE AREA
DISPENSE AREA
NITROGEN PRESSURE
L.E.D.
WATER BATH
FILL
NITROGEN
PRESSURE
SENSOR
BATH
FILL
FLOAT
SOL
1 2
K2
K2
WHI/BLU
WHI/BLU
WHI/RED
WHI/RED
RED
RED
RED
RED
SCHEMATIC WIRING DIAGRAM
54261.0001 090817

Related product manuals