EasyManua.ls Logo

BW Broadcast TX300 - Page 42

BW Broadcast TX300
49 pages
Print Icon
To Next Page IconTo Next Page
To Next Page IconTo Next Page
To Previous Page IconTo Previous Page
To Previous Page IconTo Previous Page
Loading...
BW Broadcast technical manual
Page 42
Technical data
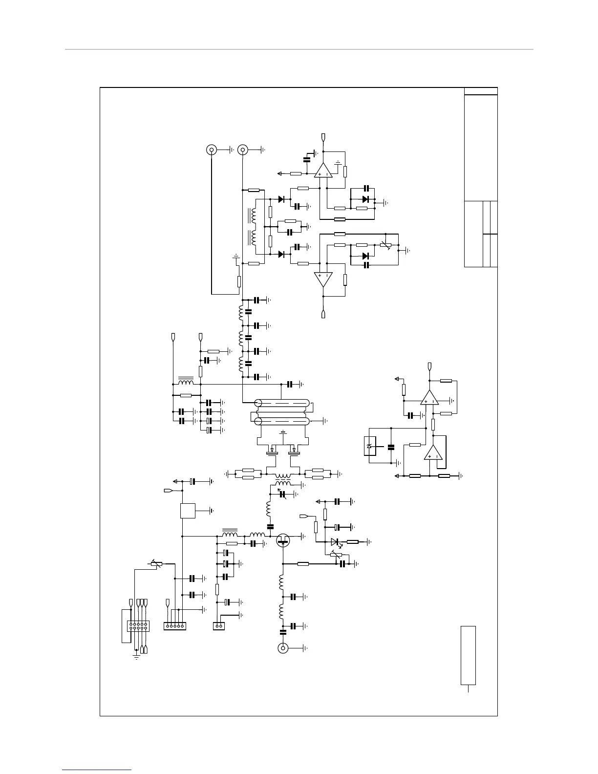
3.53 POWER AMPLIFIER BOARD
R4
VC1
L2
C4
T1
L4
C5
R3
C29
R2
VR2
C3
C2
L1
C1
C14
C18
L6 L7
C15
C16
C19 C20
L8
C21
C17
C9
R11
C12
L5C11
R16R15
D1D2
R19 R18
C24
C25
R26
R21
3
2
1
84
IC1:A
5
6
7
IC1:B
R25
R22
R20
R24
3
2
1
84
IC2:A
5
6
7
IC2:B
R29
R28
R31
R30
R32
C28
R1
+18
+18
1
2
CON6
1
2
CON3
R34
1
2
CON1
C30
CON5 / 1 REV
CON5 / 6 FWD
CON5 / 7 PA V Sense
CON5 / 5&10
CON5 / 2
CON2 / 1 PA V
L3
R13
R17
RF OUT
C23
RF IN
R8
FAN
C22
R23
+18
C27
R12
C26
VR3
R9
C13 C8
C10
VOLT
REG
OUT
COM
IN
REG1
C6
C7
+18V
R27
VR1
MIN PWR SET
FWD PWR METER SET
RF Sniff
R14
C33
L9
C34
D3
R33
+18V
C35
R10
Copyright (C) BW Broadcast Ltd 2000-2006
All Rights Reserved.
Drafts Person
Date
Roger Howe
10th April 2008
FM 300/150 PA MK III RF Board CCT.
FM150PA_3.DSN
P1
1
P2
2
S2
4
S1
3
Center
5
RFT2
1
4
5
2
3
T2
R5
R7
R6
R35
D4
C36
R36
C37
D5
RFT1
RFT3
PCB and Assembly Components
GND
1
PCB1
V-
3
V+
2
ADJ
1
U1
1/4
2/3
CON4
1
2
3
4
5
CON2
1
2
3
4
6
7
8
9
510
CON5
CON2 / 1 PA V
CON5 / 6 FWD CON5 / 1 REV
CON5 / 7 PA V Sense
C31
CON5 / 2
CON5 / 3
CON5 / 3
CON5 / 5&10
C32
C38
R37
RF SNIFF

Related product manuals