EasyManua.ls Logo

Calorex PPT16 - Page 62

Calorex PPT16
151 pages
Print Icon
To Next Page IconTo Next Page
To Next Page IconTo Next Page
To Previous Page IconTo Previous Page
To Previous Page IconTo Previous Page
Loading...
Page 21
Manuel d’utilisation
PRO-PAC 8/12/16/22 LX/LY
SLIMLINE
Calorex Heat Pumps Ltd. The Causeway, Maldon, Essex CM9 4XD, UK
SD638150 ISSUE 11
®
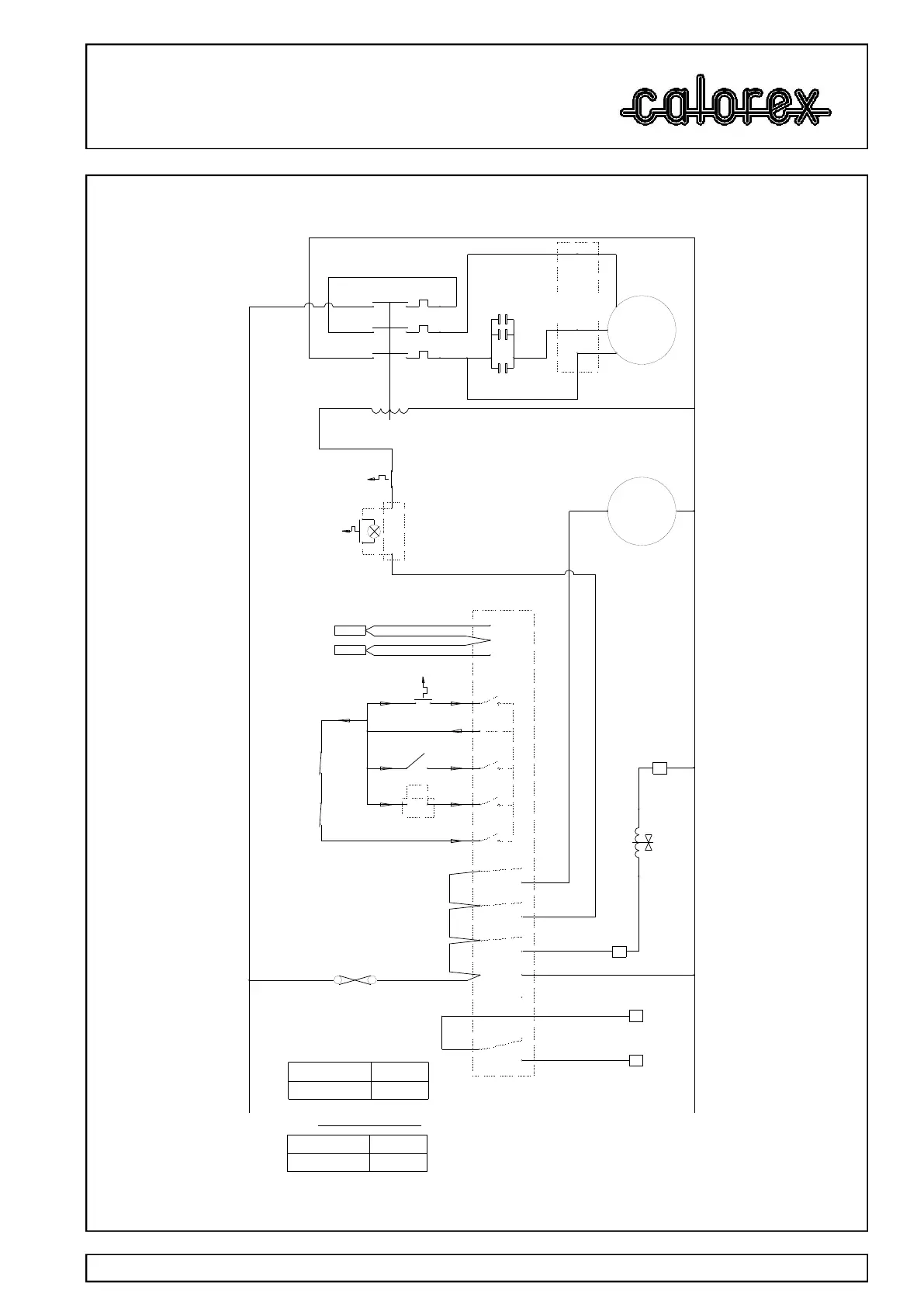
FONCTION AUTO HEAT
3A MAXI
MODELE
FUSIBLE
PPT22ALY
3A
MODELE
VALEUR DISJONCTEUR
PPT22ALY 29.7A
10
11
1
4
1514
2
9
N/F
21
20
19
18
13
14
17
15
16
23
(L)
N/O
N/O
N/C
COM
COM
COM
COM
N/O
OUT2
OUT4
N/O
10
12
OUT3
OUT1
TENSION
NEUTRE
12
13
R
S
C
CONDENSATEUR
DE MARCHE
RELAIS/
CONDENSATEUR
MISE EN MARCHE
IMMEDIATE
2 EN PPT22
C
L
C
H
(N/F)
(N/F)
A1
A2
19 18
DISJONCTEUR
COMPRESSEUR
95
96
SURCHARGE
4
2
6
3
1
4
2
(N/O)
(N/O)
5
6
(N/O)
3A
FUSIBLE INTERNE
24
(N)
3
22
DIGITAL INPUTS
di1
di2
di4
di3
com
97 98
(N/O)
11
ALIMENTATION
ELECTROVANNE
PPT 22 ALY MONOPHASEE (230V ~ 1 N 50Hz)
COMPRESSEUR
VENTILATEUR
CONTACTEUR
INTERRUPTEUR
DEBIT D'EAU
PRESSOSTAT B.P
SE COUPE EN BASSE
PRESSION
PRESSOSTAT H.P
SE COUPE EN HAUTE
PRESSION
DEMARRAGE
AMORTI
AVEC
DISJONCTEUR
THERMIQUE
SI INSTALLE
CONNEXIONS
MARCHE/ARRETE
A DISTANCE
CONTROLEUR
DIGITAL
(TEMP EAU)
(DEGIVRAGE)
SONDE
SONDE
DEMARRAGE
PROGRESSIF
SI INSTALLE
DISJONCTEUR
COMPRESSEUR
VALEUR DE FUSIBLE INTERNE

Table of Contents

Other manuals for Calorex PPT16

Related product manuals