EasyManua.ls Logo

Calorex Pro-Pac 30 - Page 22

Calorex Pro-Pac 30
156 pages
Print Icon
To Next Page IconTo Next Page
To Next Page IconTo Next Page
To Previous Page IconTo Previous Page
To Previous Page IconTo Previous Page
Loading...
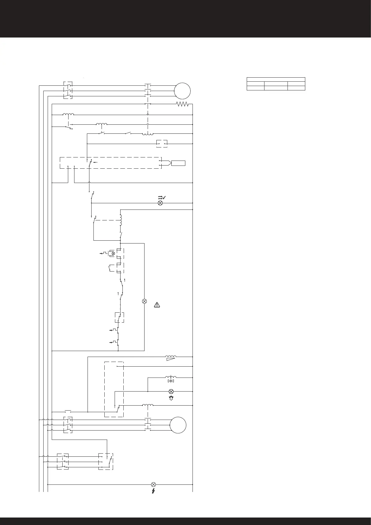
CONTROL
MCB SETTINGS
COMPRESSOR
FAN
2.5A 1.1A23.8A
MCB CONTACTS / MCB ALARM CONTACTS / MCB AUX CONTACTS SHOWN
WITH CIRCUIT BREAKER MANUALLY SWITCHED TO THE ON CONDITION
WATER FLOW SWITCH CONTACTS SHOWN WITH WATER FLOW AT MAXIMUM
RATE
ALL OTHER CONTACTS SHOWN IN DE-ENERGISED STATE BUT WITH
REFRIGERATION CIRCUIT FULLY CHARGED
WHERE CONTACTS ARE MARKED (N/O) OR (N/C) ON CIRCUIT DIAGRAM ABOVE
CONDITIONS APPLY
COMP
CIRCUIT BREAKER
TRIP / OFF = BREAK CONTACT
5
3
1
6 (N/C)
4 (N/C)
2 (N/C)
(NC)
TB
TB
FAN THERMAL
CUT OUT
FAN MCB AUX BLOCK :
ALARM
TRIP = BREAK
CONTACT
COMPRESSOR MCB
AUX BLOCK : ALARM
TRIP = BREAK
CONTACT
TRIP / OFF = BREAK CONTACT
FAN CIRCUIT BREAKER
5
3
1
6 (N/C)
4 (N/C)
2 (N/C)
6 (N/C)
4 (N/C)
2 (N/C)
CONTROL CIRCUIT
BREAKER
5
3
1
TRIP / OFF = BREAK CONTACT
COMPRESSOR
CONTACTOR
L3 L2
L1
PHASE
ROTATION
RELAY
L3
L2
L1
14 (N/O)
63 64 (N/O)
COMP
CONTACTOR
AUX BLOCK
MAINS LIGHT
NEUTRAL
12 (N/C)
11 (COM)
(COM) 1
FAN CONTACTOR
5
3
1
6 (N/O)
4 (N/O)
2 (N/O)
FAN
4 (N/C)
3 (N/O)
DEFROST LIGHT
REVERSING VALVE
2
(N)
LIQUID LINE SHUT OFF VALVE
95
96
(N/C)
95
96
(N/C)
(N/C)
C (COM)
H (N/C)
(N/O)
L
C (COM)
H (N/O)
(N/C) L
FAULT
LIGHT
COMPRESSOR MOTOR
PROTECTOR
HP SWITCH
(BREAKS TO 'L' ON
PRESSURE RISING)
LP SWITCH
(BREAKS TO 'H' ON
PRESSURE FALLING)
STARTER OR EXTERNAL
FLOW SWITCH
SOFT START
THERMAL O/LOAD &
FAULT LAMP IF
FITTED
(N/O)
WATER FLOW SWITCH
A1 A2
A
B
RELAY (R1)
WATER FLOW OK LIGHT
(COM) 1
3 (N/C) [STANDBY]
[RUN] (N/O) 2
STANDBY
SWITCH
(COM) 6
4 (N/O)
2 (N)
1 (L)
OUT 1 MAKES 4 TO 6 ON TEMP FALLING
11
10
SENSOR
DIGITAL STAT (1 STAGE)
SMART CLOCK
FEED TERMINALS
89
5
3
1
6 (N/O)
4 (N/O)
2 (N/O)
COMP
14 11 (N/O)
DELAY TIMER 2
21 22 (N/C)
A1
A2
(W1)
(V1)
(U1)
HEATER
(N/O)
5 (N/C)
(N/O) 4
1
(N/C)
(COM) 7
DEFROST STAT
RELAY (R2)
(COM) 15
18 (N/O)
16 (N/C)
DELAY TIMER 1
(12 HOUR)
A1
A2
A1 A2
INTERLOCK
TERMINALS
MAKES 1 TO 3 ON
TEMP FALLING
Pro-Pac 45BMY THREE PHASE (400V 3 N~ 50Hz)
22
SD566252 ISSUE 51
PR0-PAC SYSTEM OWNER INSTALLATION MANUAL

Table of Contents

Other manuals for Calorex Pro-Pac 30

Related product manuals