EasyManua.ls Logo

Calorex Pro-Pac 30 - Schemas Electriques

Calorex Pro-Pac 30
156 pages
Print Icon
To Next Page IconTo Next Page
To Next Page IconTo Next Page
To Previous Page IconTo Previous Page
To Previous Page IconTo Previous Page
Loading...
10
11
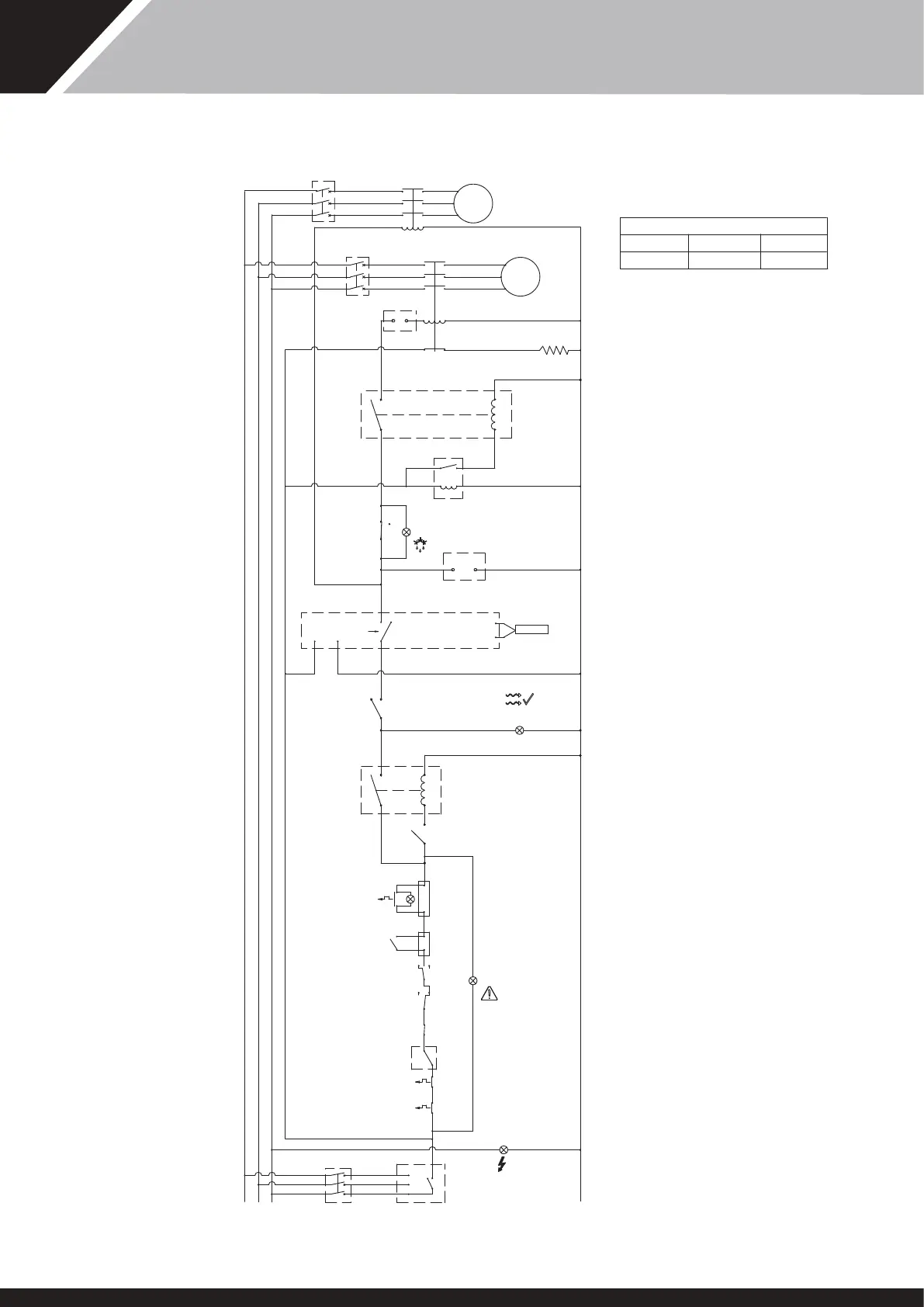
6
4
OUT 1
PROTECTION
THERMIQUE
COMPRESSEUR
COMP
CIRCUIT
ELECTRIQUE
2.5A
VALEURS DISJONCTEUR
COMPRESSEUR VENTILATEUR
22.9A
0.8A
VOYANT DEBIT D'EAU
BORNES
D'ALIMENTATION
HORLOGE
TEMPORISATION
12 HR
VOYANT ALIMENTATION
DISJONCTEUR
CIRCUIT
ELECTRIQUE
MONITEUR DE
PHASES
CONTACTEUR
VENTILATEUR
THERMOSTAT
DEGIVRAGE
(SE COUPE A H
EN BASSE
TEMPERATURE)
VOYANT
DEGIVRAGE
PRESSOSTAT BP
(SE COUPE A H EN
BASSE PRESSION)
VOYANT
DEFAUT
BORNES
D'INTERVERROUILLAGE
(VEILLE) (O)
COMMUTATEUR
VEILLE
DISJONCTEUR
VENTILATEUR
DEMARREUR OU
CONTACTEUR DE DEBIT
(EXTERNE)
DEMARRAGE
AMORTI AVEC
DISJONCTEUR
THERMIQUE
SI INSTALLE
CONTACT DEBIT
D'EAU INTERNE
RELAIS (R1)
NEUTRE
COMP AUX
(NF)
CONTACT DEFAUT
VENTILATEUR
PRESSOSTAT HP
(SE COUPE A L EN
HAUTE PRESSION)
CONTACT DEFAUT
COMPRESSEUR
THERMOSTAT
RELAIS (R2)
TEMPORISATION 2
6 MIN
CONTACTEUR
DISJONCTEUR
COMPRESSEUR
6 (N/O)
4 (N/O)
2 (N/O)
5
3
1
6 (N/O)
4 (N/O)
2 (N/O)
5
3
1
6 NO
4 NO
2 NO
5
3
1
(COM)
(N/O)
(N/O)(COM)
(N/O)
(COM)
(N/F)
5
(COM)
(N/O) (N/F)
(N/O)
(N/O)
(COM)
H (N/O)
(N/O) L H (N/F)
12 NF
A2
A2
A1
A1
2221
(N/F)
(N/F)
TB
TB
5
3
1
6 (N/F)
4 (N/F)
2 (N/F)
5
3
1
6 (N/F)
4 (N/F)
2 (N/F)
(N/F)
(COM)
C
L
(N/O)
H
(N/F)
(N/F)
95
96
95
96
L3 L2
L1
L1
L2
L3
11 COM
14 NO
C (COM)
C (COM)
(N/F) L
(MARCHE) (I)
1
23
1 (L)
SONDE
CONTACT 6 ET 4
EN BASSE
TEMPERATURE
9
8
2 (N)
A
B
7
4
A1
A2
14
11
(U1)
(V1)
(W1)
RECHAUFFEUR
COMPRESSEUR
A1
A2
15 18
PROTECTION
THERMIQUE
VENTILATEUR
PROPAC 30BM TRIPHASEE (400V ~3N 50Hz)
SCHEMAS ELECTRIQUES
15
SD566252 ISSUE 51

Table of Contents

Other manuals for Calorex Pro-Pac 30

Related product manuals