EasyManua.ls Logo

Calorex Pro-Pac 30 - Page 70

Calorex Pro-Pac 30
156 pages
Print Icon
To Next Page IconTo Next Page
To Next Page IconTo Next Page
To Previous Page IconTo Previous Page
To Previous Page IconTo Previous Page
Loading...
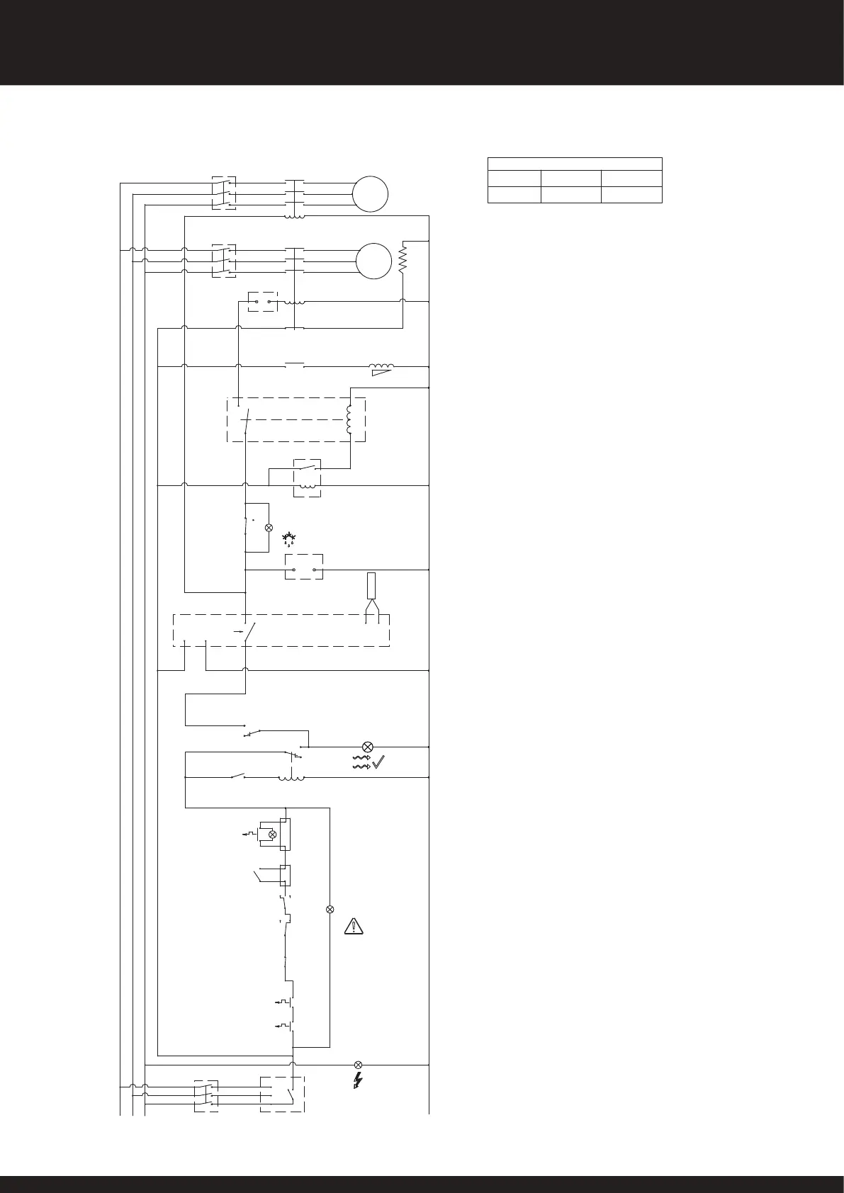
CIRCUIT
ELECTRIQUE
2.5A
VALEUR DISJONCTEUR
COMPRESSEUR VENTILATEUR
2.7A36.8A
VOYANT DEBIT
D'EAU
TEMPORISATION
12 HR
VOYANT ALIMENTATION
DISJONCTEUR
CIRCUIT
ELECTRIQUE
MONITEUR DE
PHASES
VOYANT DE
DEFAUT
DEMARREUR OU
CONTACTEUR DE
DEBIT
(EXTERNE)
DEMARRAGE
AMORTI
DISJONCTEUR
THERMIQUE
SI INSTALLE
NEUTRE
PRESSOSTAT BP
(SE COUPE A H EN
BASSE PRESSION)
PRESSOSTAT HP
(SE COUPE A L ON
HAUTE PRESSION)
CONTACT DEFAUT
VENTILATEUR
CONTACT DEFAUT
COMPRESSEUR
THERMOSTAT
COMMUTATEUR
VEILLE
COMP AUX
(NO)
SONDE
COMP AUX
(NF)
BORNES
D'ALIMENTATION
HORLOGE
CONTACTEUR
VENTILATEUR
BORNES
D'INTERVERROUILLAGE
DISJONCTEUR
VENTILATEUR
CONTACT DEBIT
D'EAU INTERNE
RELAIS (R1)
RECHAUFFEUR
COMPRESSEUR
TEMPORISATION
6 MIN
THERMOSTAT
DEGIVRAGE
VOYANT
DEGIVRAGE
ELECTROVANNE
(ARRET LIGNE LIQUIDE)
DISJONCTEUR
COMPRESSEUR
L3 L2 L1
3 N/F (VEILLE (0)
2 N/O (MARCHE (I)
CONTACTEUR
11 (N/O)
14 (COM)
(N/F)
(COM)
C
L
(N/O)
H
(SE COUPE A 'H'
EN BASSE
TEMPERATURE)
(L) (N)
6 (N/O)
4 (N/O)
2 (N/O)
5
3
1
6 (N/F)
4 (N/F)
2 (N/F)
5
3
1
6 (N/O)
4 (N/O)
2 (N/O)
5
3
1
6 (N/F)
4 (N/F)
2 (N/F)
5
3
1
6 (N/O)
4 (N/O)
2 (N/O)
5
3
1
(N/O)(COM)
(N/O)
(COM)
(N/F)
5
(N/O)
(N/O)
H (N/O)
(N/O) L
H (N/F)
12 (N/F)
A2
A2
A1
A1
2221
(N/F)
TK
TK
PROTECTION THERMIQUE
VENTILATEUR
95
96
L1
L2
L3
11 (COM)
14 (N/O)
43
44
C (COM)
C (COM)
(N/F) L
1
10 11
6
4
OUT
1
CONTACT 6 ET 4 EN BASSE
TEMPERATURE
9
8
2
A1
A2
RELAIS (R2)
COMP
(U1)
(V1)
(W1)
A1
A2
15 18
(N/O)
A
B
1 (COM)
(N/O) 4
1 (N/F)
(COM) 7
1413
PROPAC 70BM TRIPHASEE (400V ~ 3 N 50Hz)
18
SD566252 ISSUE 51
SYSTEME PRO-PAC MANUEL D’INSTALLATION

Table of Contents

Other manuals for Calorex Pro-Pac 30

Related product manuals