EasyManua.ls Logo

Canon GP160F - Page 32

Canon GP160F
797 pages
Print Icon
To Next Page IconTo Next Page
To Next Page IconTo Next Page
To Previous Page IconTo Previous Page
To Previous Page IconTo Previous Page
Loading...
COPYRIGHT
©
1999 CANON INC. CANON GP160 REV.0 FEB. 1999 PRINTED IN JAPAN (IMPRIME AU JAPON)
CHAPTER 1 INTRODUCTION
1-20
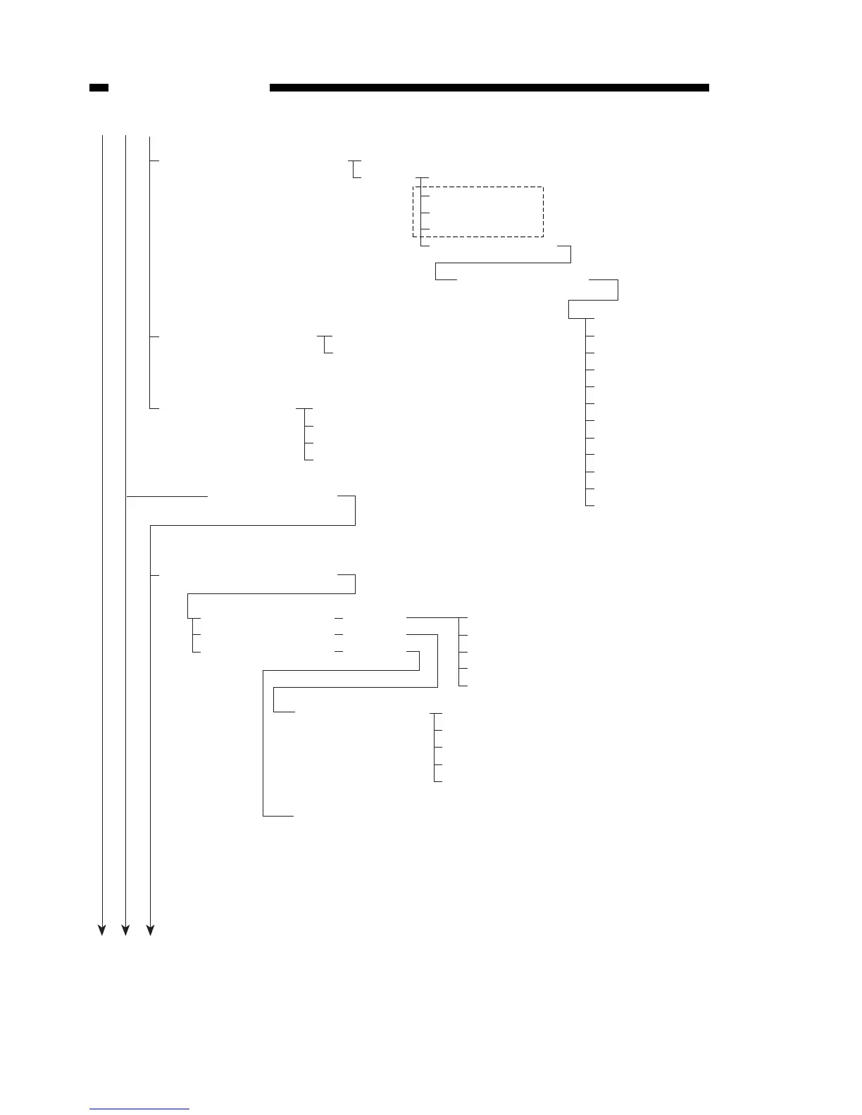
Figure 1-409
06 FILE SETTINGS
01 CONFIDNTL MAILBOX
01 DELETE FILE
02 CHANGE DATA
03 SETUP FILE
01 FILE NAME
02 PASSWORD
03 SUBADDRESS
04 RX PASSWORD
05 # OF RX COPIES
(00 ~ 99)
(00 ~ 99)
(00 ~ 99)
01 FILE NAME
02 PASSWORD
03 SUBADDRESS
04 RX PASSWORD
05 # OF RX COPIES
PASSWORD ENTER
01 OFF
02 ON
08 SET REPORT CASSETTE
09 RX ROTATE PRINT
01 CASSETTE 1
02 CASSETTE 2
03 CASSETTE 3
04 CASSETTE 4
05 STACK BYPASS
BYPASS DOC. SIZE
01 A3
02 A4
03 B4
04 B5
05 A4R
06 A5
07 B5R
08 A5R
09 11 x 17
10 LTR
11 LTRR
12 LGL
*1
01 OFF
02 ON
10 SELECT PAPER
01
PLAIN PAPER
02 BOND PAPER
03 TRACING PAPER
04 SPECIAL PAPER
*2
PASSWORD ENTER
*2
*1 Setting is only possible when a cassette feeder is installed.
*2 When creating a confidential mail box, it is necessary to set a password.

Table of Contents