EasyManua.ls Logo

Carrier 19XR - Page 47

Carrier 19XR
116 pages
To Next Page IconTo Next Page
To Next Page IconTo Next Page
To Previous Page IconTo Previous Page
To Previous Page IconTo Previous Page
Loading...
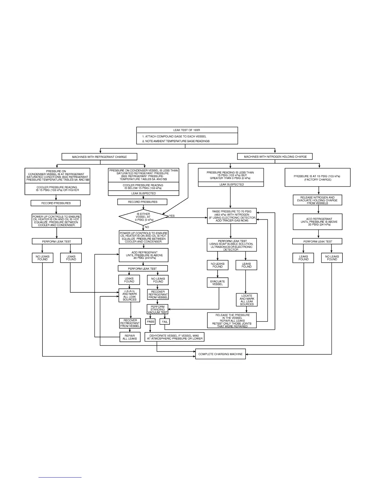
Fig. 25 19XR Leak Test Procedures
47

Table of Contents

Other manuals for Carrier 19XR

Related product manuals