EasyManua.ls Logo

Case CX130 - Page 115

Case CX130
262 pages
Print Icon
To Next Page IconTo Next Page
To Next Page IconTo Next Page
To Previous Page IconTo Previous Page
To Previous Page IconTo Previous Page
Loading...
DIAGNOSTIC - SELECTION
4 - 27
CASE TRAINING CENTER
AUGUST 2000
Low engine oil pressure
Description of problem No. 3
- The message is still displayed even when the engine oil level is satisfactory.
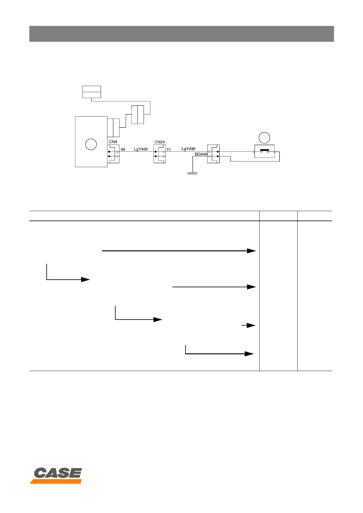
CM00F003
1. Main electronic control box
2. Engine oil pressure switch
Troubleshooting Cause Action
Check the following points during the 12 seconds following starting the engine
Disconnect the oil pressure
switch connector to see if the
message disappears
YES
Oil pressure
switch defective
Change
NO
Disconnect connector CN24 to
see if the message disappears
YES
Short-circuit on
wire LgY
between the oil
pressure switch
and CN24
Repair wire
LgY
NO
Disconnect connector CN4 to
see if the message disappears
YES
Short-circuit on
wire LgY
between CN24
and CN4
Repair wire
LgY
NO
Main electronic
control box
defective
Change the
main
electronic
control box
1
2

Related product manuals