EasyManua.ls Logo

Casio CASSIOPEIA A-20 - Z340-Led Pcb (Led)

Casio CASSIOPEIA A-20
80 pages
Print Icon
To Next Page IconTo Next Page
To Next Page IconTo Next Page
To Previous Page IconTo Previous Page
To Previous Page IconTo Previous Page
Loading...
— 75 —
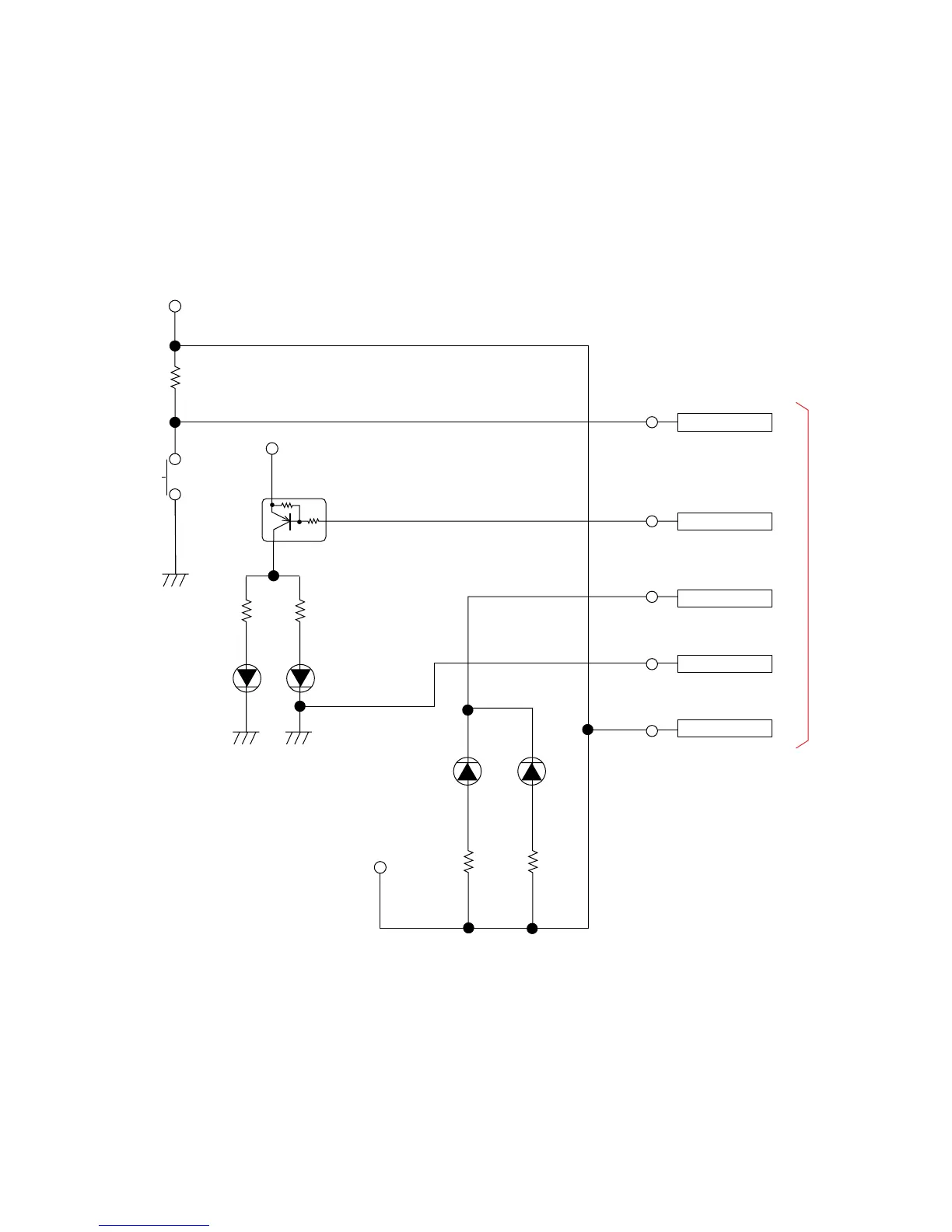
V3SYS
1M
R5
V3SYS
Q1
DTA114YKAT146
R2
680
R1
680
R4
91
R3
91
D1
SML-210LT
D2
SML-210LT
D3
SML-210LT
SW1
EVQPSC02K
D4
SML-210LT
V3SYS
1
1
2
3
4
5
2
3
To DPMI PCB
CN5
LEDOFFB
LEDONB
CHGDTCTB
GND
V3SYS
Z340-LED PCB (LED)

Table of Contents

Related product manuals