EasyManua.ls Logo

Casio LK-92TV - Playing Built-in Tunes; Playing Song Bank Tunes; Playing Piano Bank Tunes; Adjusting Tune Tempo

Casio LK-92TV
81 pages
Print Icon
To Next Page IconTo Next Page
To Next Page IconTo Next Page
To Previous Page IconTo Previous Page
To Previous Page IconTo Previous Page
Loading...
E-21
Playing a Built-in Tune
Your keyboard comes with a total of built-in 100 tunes. You
can play back built-in tunes for your own listening pleasure,
or you can use them for practice and even sing-along. Built-
in tunes are divided between the two groups described below.
Song Bank/Sing Along Group: 65 tunes for one-hand play
The tunes in this group are Auto Accompaniment tunes. If
you connect a microphone to the keyboard and enter the
Sing Along Mode*, you can sing along with the built-in
tune.
* The Sing Along Mode reduces the volume of the melody
part of the built-in tunes and changes the tone selection
to one that makes it easier for a vocalist to follow.
Piano Bank Group: 35 tunes for two-hand play
The piano tunes in this group are subdivided between 10
etudes and 25 concert pieces.
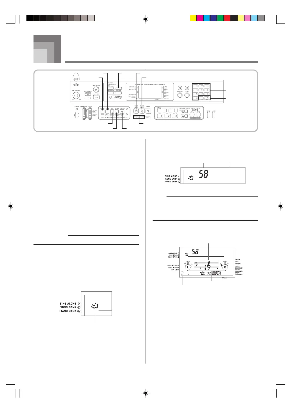
To play back a Song Bank tune
PREPARATION
Adjust the main volume (page E-18).
1
Find the tune you want to play in the SONG BANK/
SING ALONG List, and note its number.
See page A-9 for the Song Bank/Sing Along List.
2
Press the SONG BANK button to enter the Song
Bank Mode.
3
Use the number buttons to input the tunes two-
digit number.
Example: To select 58 ALOHA OE, input 5 and then 8.
NOTE
Tune Number 00 is the initial default Song Bank tune
setting whenever you turn on keyboard power.
You can also increment the displayed tune number by
pressing [+] and decrement is by pressing [].
4
Press the PLAY/STOP button to start play of the tune.
5
Press the PLAY/STOP button to stop playback of
the Song Bank tune.
The tune you select continues to play until you stop
it.
Aloha
O
e
Fingering
Staff display
Chord name
Indicator appears
Aloha
O
e
Song number Song name
649A-E-023A
PIANO BANKREPEAT
SONG BANKDEMOREW
Number buttons
PLAY/STOPPAUSE
FF
TEMPO
[+] / []
LK90TV_e_21-30.p65 04.8.18, 4:45 PM21

Table of Contents

Related product manuals