EasyManua.ls Logo

Chroma 63803 - Description of Overall System

Default Icon
198 pages
Print Icon
To Next Page IconTo Next Page
To Next Page IconTo Next Page
To Previous Page IconTo Previous Page
To Previous Page IconTo Previous Page
Loading...
Programmable AC/DC Electronic Load 63800 Series Operation & Programming Manual
6-2
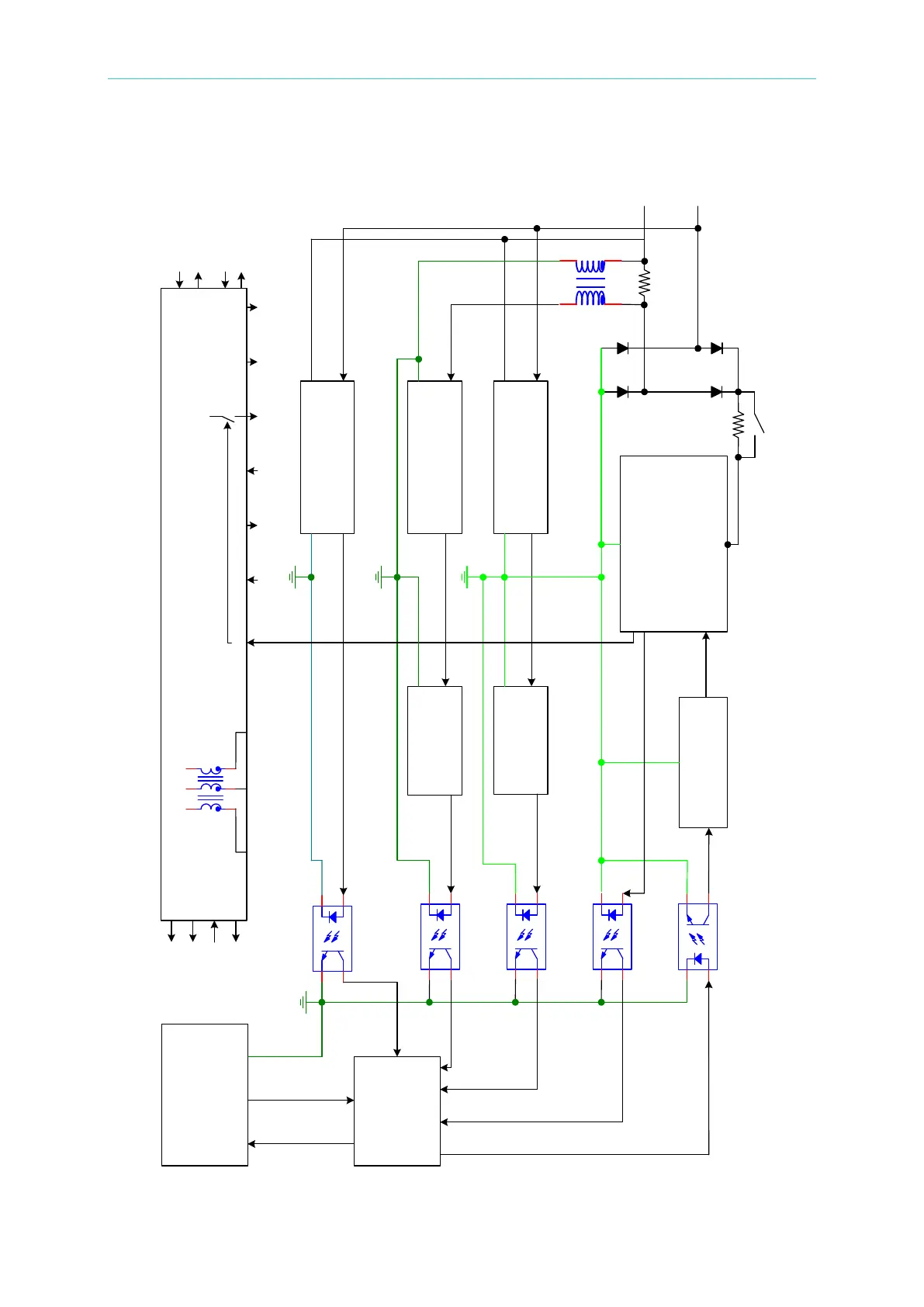
6.2 Description of Overall System
CURRENT D/A
Voltage
Measurement
Current
Measurement
SYNC
DSP
GNDC1
Vs
OTP
LDF
Load module
1
2
4
3
1
2
4
3
1
2
4
3
1
2
4
3
1
2
4
3
R
Rs
Voltage A/D
Current A/D
GNDC2
GNDC4
GNDD
Fan
fail
Ctrl
GNDD
LDF
SPS system power
+15VC1
-15VC1
+5VC1 GNDC1
+15VC2 -15VC2GNDC2
GNDD
+8VC5 GNDC5
+15VD
+5VD
-15VD
SPS
system power
+7.5VC4
-7.5VC4
+15VC6
GNDC6

Table of Contents

Related product manuals