EasyManua.ls Logo

COMINOX STERILCLAVE 18 B - P<=1,2 Bar VACUUM PULSE Diagram

Default Icon
76 pages
Print Icon
To Next Page IconTo Next Page
To Next Page IconTo Next Page
To Previous Page IconTo Previous Page
To Previous Page IconTo Previous Page
Loading...
71
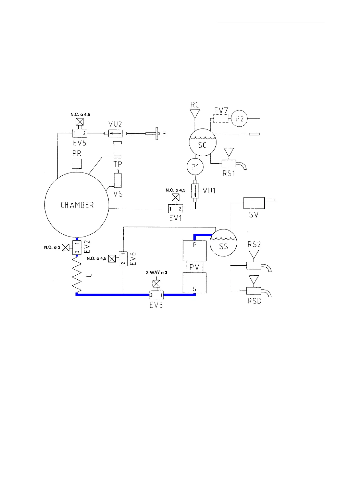
p<=1,2 bar VACUUM PULSE diagram
EV3 ON
EV6 ON
PV ON
Steam/air removal from the chamber
EV2/EV3 cycle introduces air in the pump and removes condesed steam
Diagrams and wirings

Table of Contents

Related product manuals