EasyManua.ls Logo

COMINOX STERILCLAVE 18 BHD - DRYING Diagram

Default Icon
76 pages
Print Icon
To Next Page IconTo Next Page
To Next Page IconTo Next Page
To Previous Page IconTo Previous Page
To Previous Page IconTo Previous Page
Loading...
72
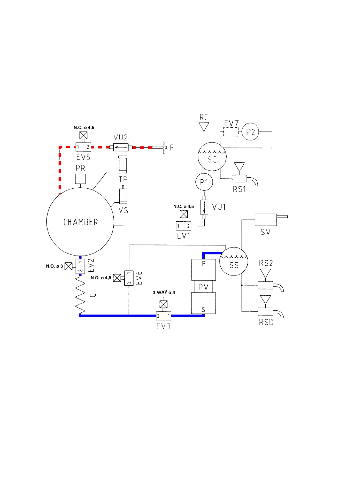
DRYING diagram
EV3 ON
EV6 ON
PV ON
Moreover EV5 is periodically ON
Steam removed from the chamber is replaced by filtered air
Diagrams and wirings

Table of Contents

Related product manuals