EasyManua.ls Logo

Control Techniques Unidrive 3405 - Page 110

Control Techniques Unidrive 3405
208 pages
Print Icon
To Next Page IconTo Next Page
To Next Page IconTo Next Page
To Previous Page IconTo Previous Page
To Previous Page IconTo Previous Page
Loading...
Safety
Information
Product
Information
Mechanical
Installation
Electrical
Installation
Getting
Started
Menu 0
Running
the motor
Optimisation
Macros
Advanced
Parameters
Technical
Data
Diagnostics
UL Listing
Information
110 Unidrive User Guide
www.controltechniques.com Issue Number: 9
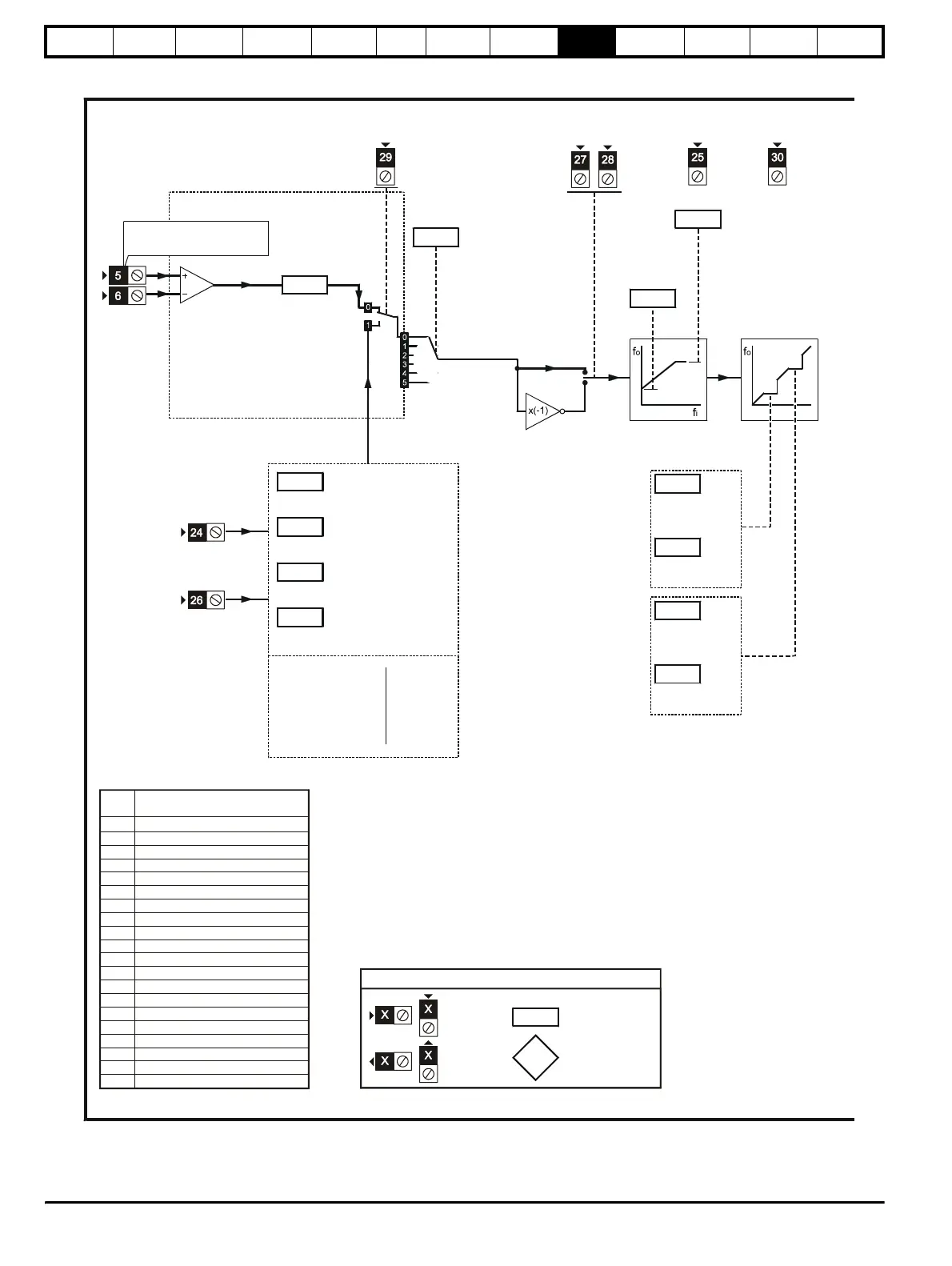
Figure 9-3 Macro 3 Preset speeds logic diagram
Reference selection
Frequency/speed ref. 1
(remote)
PRESET
SELECT B
RUN
FORWARD
RUN
REVERSE
RESET
0.24
0.25
Analog input 1
mode selector
0.05
Reference
selector
PRESET
ENABLE
Minimum
frequency/
speed clamp
0.01
0.02
0.20
0.21
0.22
0.23
Skip frequency/
speed 1
Skip freq./speed
band 1
Skip frequency/
speed 2
Skip freq./speed
band 2
Skip
frequencies/
speeds
PRESET
SELECT A
Preset
reference 2
0.26
0.27
0.28
Preset
reference 3
Preset
reference 4
Preset
reference 1
B
0
0
1
1
A
0
1
0
1
Preset speed
1
2
3
4
Maximum
freq./speed
clamp
0.XX
0.XX
Key
Read-write (RW)
parameter
Read-only (RO)
parameter
Input
terminals
Output
terminals
Pr Function
0.11 Pre-ramp reference
0.12 Post-ramp reference
0.13 Motor active-current
0 14 Jog reference (not used)
0.15 Ramp mode
0.16 Stop mode
0.17 Status relay
0.18 S-ramp
0.19 S-ramp da/dt
0.20 Skip frequency/speed 1
0.21 Skip freq./speed band 1
0.22 Skip frequency/speed 2
0.23 Skip freq./speed band 2
0.24 Analog input 1 mode
0.25 Preset reference 1
0.26
0.27
0.28
0.29 (Not used)
0.30
selector
selector
invert
enable
selector
Preset reference 2
Preset reference 3
Preset reference 4
(Not used)
Menu 0 changes from default configuration
OL> EXTERNAL TRIP
CL> DRIVE ENABLE

Table of Contents

Related product manuals