EasyManua.ls Logo

Control Techniques Unidrive 3405 - Page 71

Control Techniques Unidrive 3405
208 pages
Print Icon
To Next Page IconTo Next Page
To Next Page IconTo Next Page
To Previous Page IconTo Previous Page
To Previous Page IconTo Previous Page
Loading...
Safety
Information
Product
Information
Mechanical
Installation
Electrical
Installation
Getting
Started
Menu 0
Running
the motor
Optimisation Macros
Advanced
Parameters
Technical
Data
Diagnostics
UL Listing
Information
Unidrive User Guide 71
Issue Number: 9 www.controltechniques.com
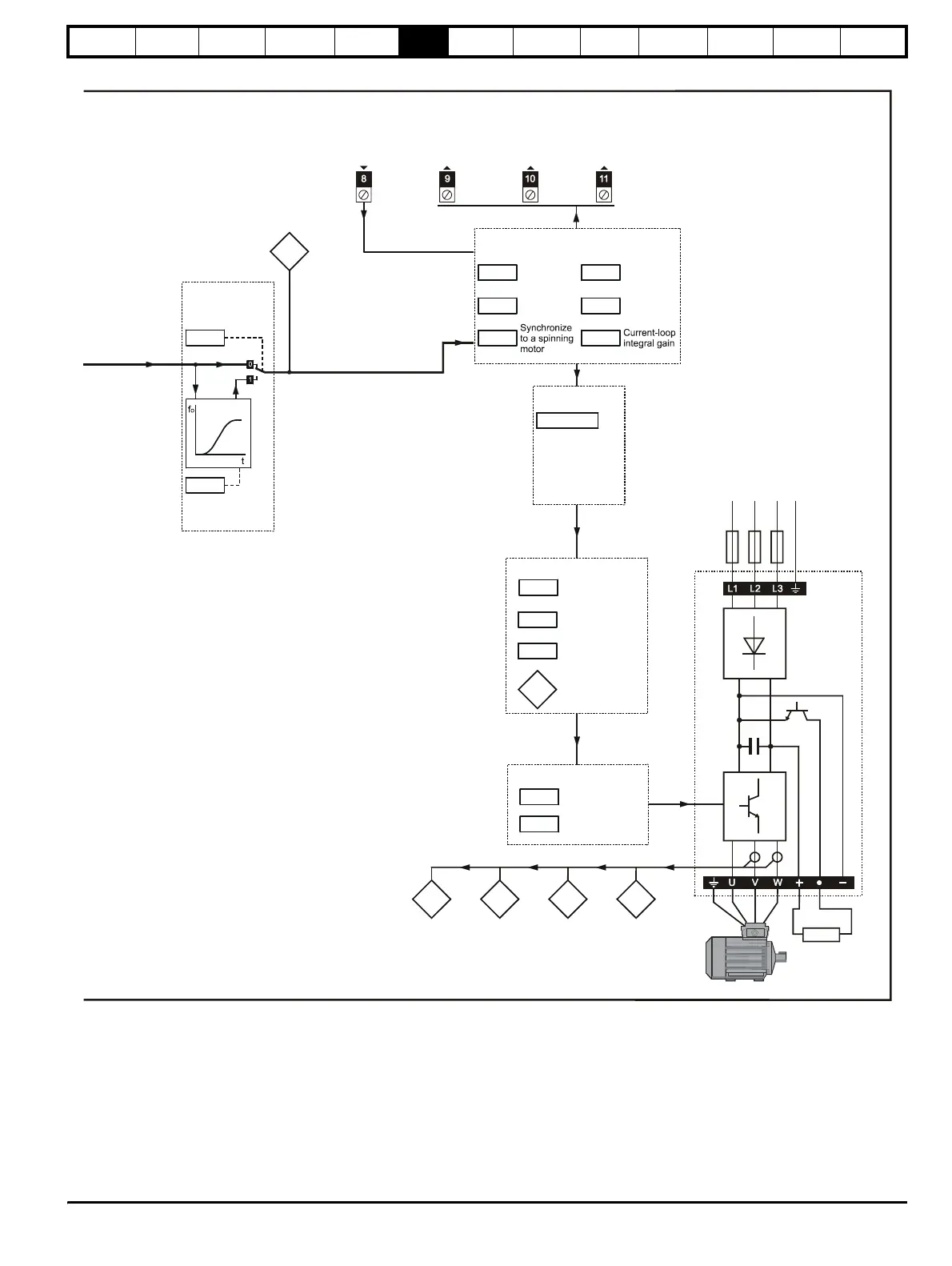
S-ramp
enable
S-ramp
da/dt limit
FREQUENCY
0.18
0.19
Post-ramp
reference
0.12
S-ramp
THERMISTOR
EUR> AT SPEED
USA> DRIVE RUNNING
Tota l mo t o r
current
No. of poles
Power factor
Rated voltage
Rated speed
Rated current
Rated frequency
PWM switching
frequency
0.41
0.42 to 0.47
Motor parameters
0.14
Power stage
Voltage mode
selector
Dynamic V/f
select
0.07
Boost voltage
0.08
0.09
Motor-voltage control
0.10
_
+
_
+
Resistor
optional
Drive
Motor control
0.16
0.39
0.06
Stop mode
selector
Current
limit
0.27
0.28
0.26
Current-loop
proportional
gain
Standard
ramp voltage
TOTAL MOTOR
CURRENT
DC bus
voltage
0.29
Estimated
motor speed
Tota l m o t o r
power
0.17
Overload
accumulator
0.48
Motor
active-current
0.13

Table of Contents

Related product manuals