EasyManua.ls Logo

Control Techniques Unidrive M300 - PASO 10: Uso del Teclado

Control Techniques Unidrive M300
52 pages
Print Icon
To Next Page IconTo Next Page
To Next Page IconTo Next Page
To Previous Page IconTo Previous Page
To Previous Page IconTo Previous Page
Loading...
Unidrive M200/M201/M300 Guía detallada 49
Edición: 1
English Français Deutsch Italiano
Español
PASO 9: Encendido del accionamiento
Cerciórese de que el accionamiento no emita señal de activación, el terminal 11 (o los terminales 31 y 35 en
Unidrive M300) está abierto.
Cerciórese de que no se emita señal de marcha; los terminales 12 y 13 están abiertos (Unidrive M200 y
M300).
Cerciórese de que el motor esté conectado al accionamiento.
Compruebe que la conexión del motor (Δ o Y) es correcta.
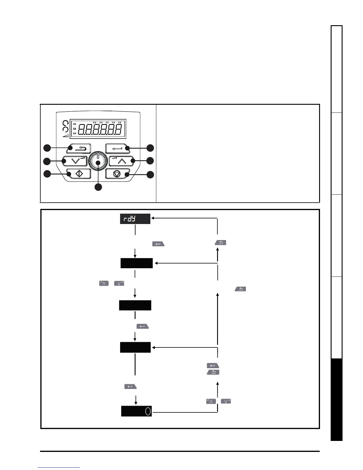
PASO 10: Uso del teclado
La pantalla ofrece información al usuario acerca del estado operativo del accionamiento y los códigos de alarma y
desconexión. El teclado permite cambiar parámetros, detener y activar el accionamiento, así como reiniciarlo.
1
V A Hz rpm %
4
1
2
3
5
6
7
(1) La tecla de introducción permite acceder al modo de vista o
de modificación de parámetros, o aceptar la modificación de un
parámetro.
(2 / 6) Las teclas de desplazamiento permiten seleccionar parámetros
individuales o modificar valores de parámetros.
(3) La tecla de parada/reinicio (roja) permite detener y reiniciar el
accionamiento en el modo de teclado (habilitado para Unidrive M201).
También permite reiniciar el accionamiento en el modo de terminal.
(4) El Potenciómetro de referencia de velocidad permite controlar la
referencia de frecuencia (solamente en Unidrive M201).
(5) La tecla de inicio (verde) permite iniciar el accionamiento en el
modo de teclado (habilitado para Unidrive M201).
(7) La tecla de escape se utiliza para salir del modo de modificación/
vista de parámetros.
Pr 10
Pr 01
0.00
0.00
Modo de
estado
Modo de vista
de parámetros
Vista de valor
de parámetro
Modo de modificación
(el dígito modificado parpadea)
Para acceder al modo de vista de
parámetros, pulse la tecla
Pulse o para seleccionar un parámetro
Para ver el valor del parámetro,
pulse la tecla
para volver al modo de estado,
pulse la tecla
Para volver al modo de vista de
parámetros, pulse la tecla
Para acceder al modo de modificación,
pulse la tecla
La retención de o aumenta o reduce el valor
Para volver a la vista de parámetros
pulse la tecla para conservar el nuevo valor
pulse la tecla para omitir el nuevo valor y
devolver el parámetro al valor previo a la modificación

Other manuals for Control Techniques Unidrive M300

Related product manuals