EasyManua.ls Logo

Cooper & Hunter CH-S09FVX - Page 46

Cooper & Hunter CH-S09FVX
80 pages
Print Icon
To Next Page IconTo Next Page
To Next Page IconTo Next Page
To Previous Page IconTo Previous Page
To Previous Page IconTo Previous Page
Loading...
43
Installation and Maintenance
Service Manual
Is malfunction eliminated?
Is malfunction eliminated?
Is malfunction eliminated?
Is malfunction eliminated?
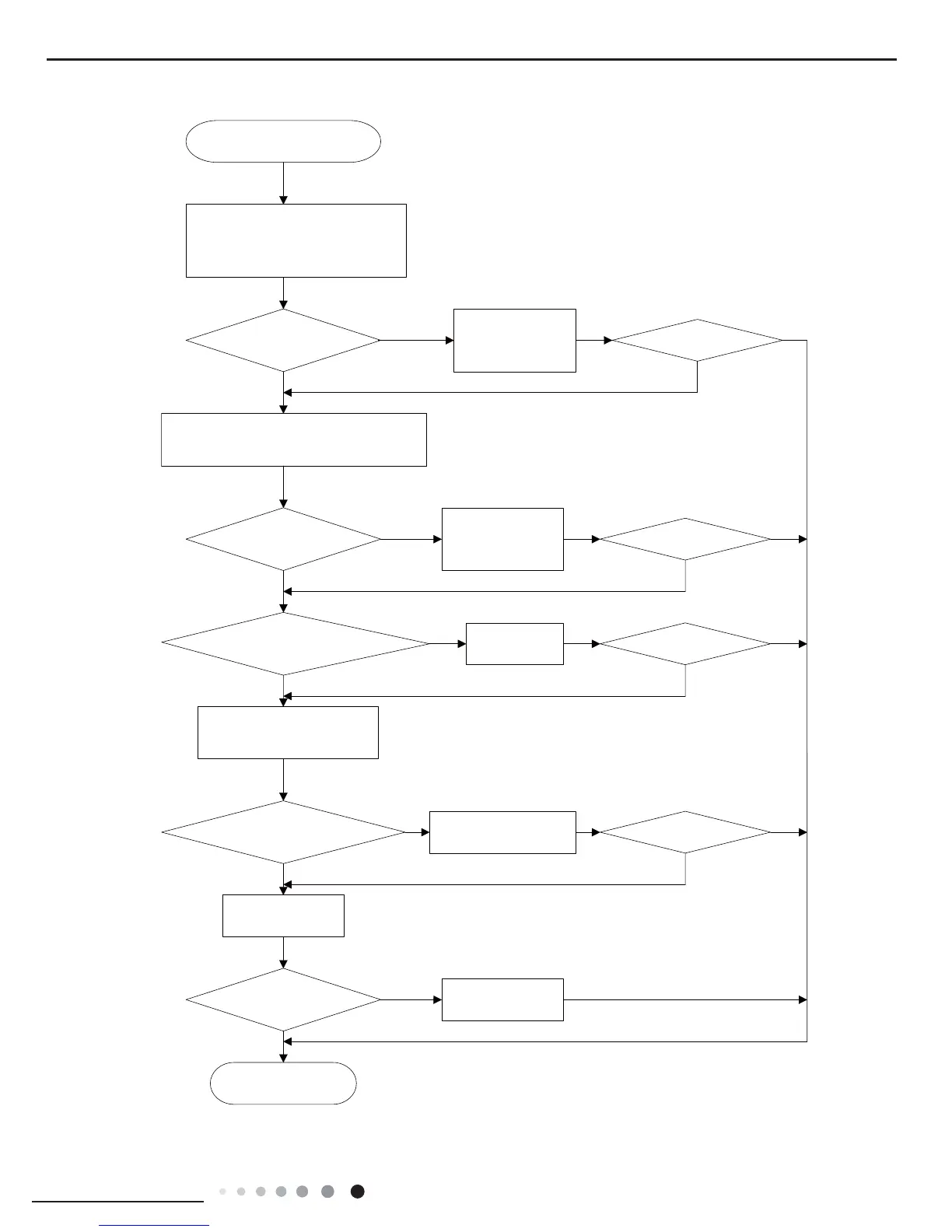
Replace
connection
wires
Wires are
connected correctly?
Wires are
connected correctly?
Whether connection
wires are damaged?
Whether there's
power input?
Replace mainboard of
outdoor unit
Communication is
resumed ?
End
All indoor units alarms
communication malfunction
Check whether the neutral
wirefor mainboard of outdoor
unit haspower input
Connect wire
connectly according
to wiring diagram
Connect wire
connectly according
to wiring diagram
Disconnect the power, and check whether
theconnection wires between mainboard of
outdoorunit and filter palte are connected
correctly byreferring to wiring diagram
Disconnect the power, and check
connection wire for indoor and outdoor
units and wires inside electric box are
connected correctly
Replace filter plate of
outdoor unit
Replace filter plate
of outdoor unit
No
No
No
Yes
Yes
No
No
Yes
No
No
No
Yes
No
Yes
Yes
Yes
Yes
Yes

Related product manuals