EasyManua.ls Logo

Cornelius CH1500 - Page 10

Cornelius CH1500
26 pages
Print Icon
To Next Page IconTo Next Page
To Next Page IconTo Next Page
To Previous Page IconTo Previous Page
To Previous Page IconTo Previous Page
Loading...
CH1500, CH2000 & CH3000 Chiller Operator’s & Installation Manual
Publication Number: 621055837OPR - 6 - © 2010-2014, Cornelius Inc.
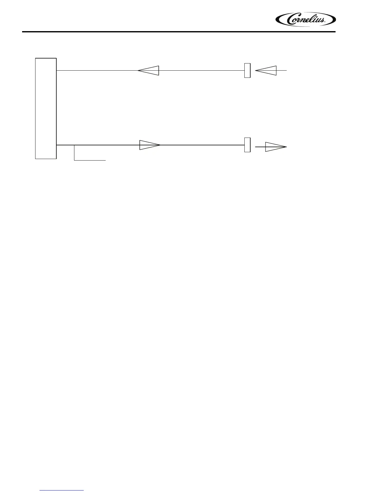
Figure 4. Chiller Plumbing Schematic, no Pump, no Tank (Option)
CHILLER INLET
FROM PROCESS
EVAPORATOR
TELTUO RELLIHCLORTNOC .PMET WOL
TO PROCESS

Related product manuals