EasyManua.ls Logo

Crown CL2 - CH4, CL4 Audio Path

Crown CL2
44 pages
Print Icon
To Next Page IconTo Next Page
To Next Page IconTo Next Page
To Previous Page IconTo Previous Page
To Previous Page IconTo Previous Page
Loading...
Page 24
Contractor Series Power Amplifiers
Reference Manual
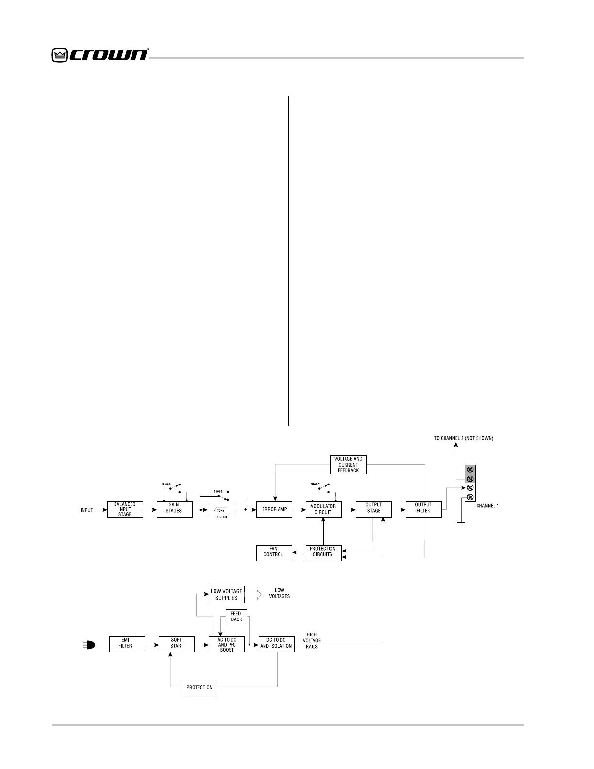
6.2 CH4 and CL4
6.2.1 Audio Signal Path
For the sake of simplicity, only channel one of the audio
signal path is described.
Signal is presented to the CH4/CL4 through one of three
connectors when using the standard input module.
Each channel is outfitted with a balanced XLR/phone
jack, and a barrier strip. These connectors are wired in
parallel, which allows daisy chaining when needed. The
signal is then converted from balanced to unbalanced
in the Balanced Input Stage where it also receives RFI
protection. Signal then flows into the Variable Gain
Stage where the front panel level controls are allowed to
affect the gain.
Following this stage, the signal goes through a gain
stage that allows for the various positions of the sensi-
tivity settings. The signal is then put under the control of
a full-time compressor circuit comprised of a symmetri-
cal window detector, a buffer amplifier, and the gating
op amp which uses several small components to set
the compressors attack and decay characteristics. The
actual compressing is accomplished by an opto-isola-
tor that affects the gain in the signal path.
Next, the signal enters a 32-kHz 7th-Order Gaussian
Low-Pass Filter. This filter prevents the modulator stage
and the output filter (both described below) from receiv-
ing signals that are too high. Without the 32-kHz filter,
the modulator would be unable to process signals that
are too high and the output filter would not yield the
proper frequency response behavior. The Gaussian fil-
ter type is unique in that it has minimal ringing and ex-
cellent phase response so even a high-order filter such
as this one does not adversely affect the sonic excel-
lence of the product.
In the CH4, the signal then travels either through the HP
filter module or is bypassed around it depending on the
position of the channel operation switch. With the switch
set in the 70V position, the filter is enabled. The filter is
an 18 dB-per-octave high-pass with a 3-dB rolloff at 70
Hz. This provides a measure of protection to step-down
transformers used in distributed speakers installations.
With the switch set in the 4/8-Ohm setting, the filter is
bypassed. The power is delivered to the load cables
through the output connector panel which consists of
one of several options.
The signal next enters the main amplifier error amp
where it is mixed with a small portion of the output volt-
age and current in such a way as to control the
amplifiers overall output performance.
Following the error amp is the modulator stage where
the audio signal is compared to an extremely accurate
250-kHz triangle waveform. Comparators output a
Figure 6.3 CH4 Circuit Block Diagram

Table of Contents

Other manuals for Crown CL2

Related product manuals