EasyManua.ls Logo

Crown D-75 - Page 62

Crown D-75
64 pages
Print Icon
To Next Page IconTo Next Page
To Next Page IconTo Next Page
To Previous Page IconTo Previous Page
To Previous Page IconTo Previous Page
Loading...
I
~CJ~
-.TO
124
!80
-
tl23
1146
5.6
1 K
R122
1,
120
T
Cll6
.01
R120
120
RJ47
470
~CT18
J
.0082
Il 117
180
1l1l6
5.6
It
1041
iMEG
.nn
15.
C120
.22
I
1143
10'
It
~O~50
____
_
1127
I>:
'.71<
II'
cla).o
1126
4..7K
R2
.20
lW
-'le
Ql06
Rl06
II
0104-
22K
C122
CO~L
.01
...
D2
RlaS
18K
R110
==
C51~i
Rl09
=
QI05
3.9K
56'
I
-
0102
1.~
R121
(102
(202
10.
=
.~byg~
200pF
200pF
1%
2 5
II
=
,
'''~l[j
..-
"
~
11
Ql00
~
..
RIO'
:;:
IC18
10.
R20"
c
It
107
10K
,...!.
:pC1l5
1<
m03
R203
-""
10
510
I·~
510
1'"1.
.01
: =
~~~~
7
QI04
Cl07
t
:~CIJf
r
100"
:b
cIO.
;;Cl03
C203 +
;----
!tll1
0101
100112
100/12T
l
R119
2.2K
T
200pF
020·
10K
=
1%
n
Ql03~
-IOV
0103
1
~77
"
RIl3
..:
,,01
"
750
CU3
01
R112
=
SIL
~
Rl08
Cl08
10K
-
120pF
Rl02
1202
1%
lK
1.
~1O:F=
Rl
lC113
820
.J
=:
~m5
lW
::
~~~\5
Ql02
r
200"
'1
J
Ql0l
N.
NP
R1l4
C110.+
.20
RIIS
l
~
200pl'
56
I"
P-I.4
1'-13
P-3
...
1
0
1
·IOV
R138
R3
33.
10K
1%
..
1
P-IS
P-2
11
I
~~
-1-
-----
--
--
~---
---- ----
-----
-
13
1(30
10
-
~
14
JC3C
- .
....
1139
1501(
wI
I
bNPUT
"-
~
L~:2
11040
PO.
10K
10.
-l
'''r~
-10V
I I
'-10
~j
3 ; C2 1 I
I
8AlANCE~
INPUT
I
I
9.9"
200
9.9"
IP
11
I
~
L
____
~
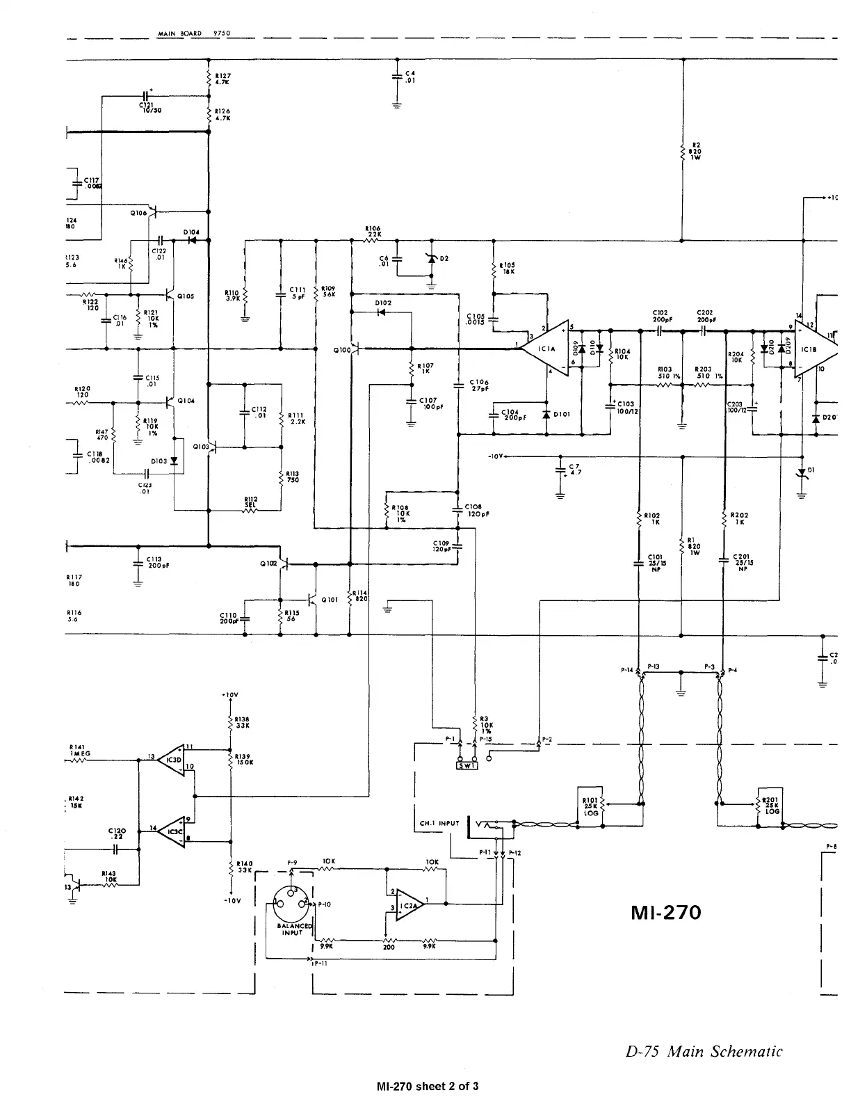
MI-270 sheet 2
of
3
,....---,
,----
RIal
1201
25K
250
LOG
LOG
P-,
I
MI-270
I
I
D-75 Main Schematic

Other manuals for Crown D-75

Related product manuals