EasyManua.ls Logo

Crown XTi Series - Page 8

Crown XTi Series
167 pages
To Next Page IconTo Next Page
To Next Page IconTo Next Page
To Previous Page IconTo Previous Page
To Previous Page IconTo Previous Page
Loading...
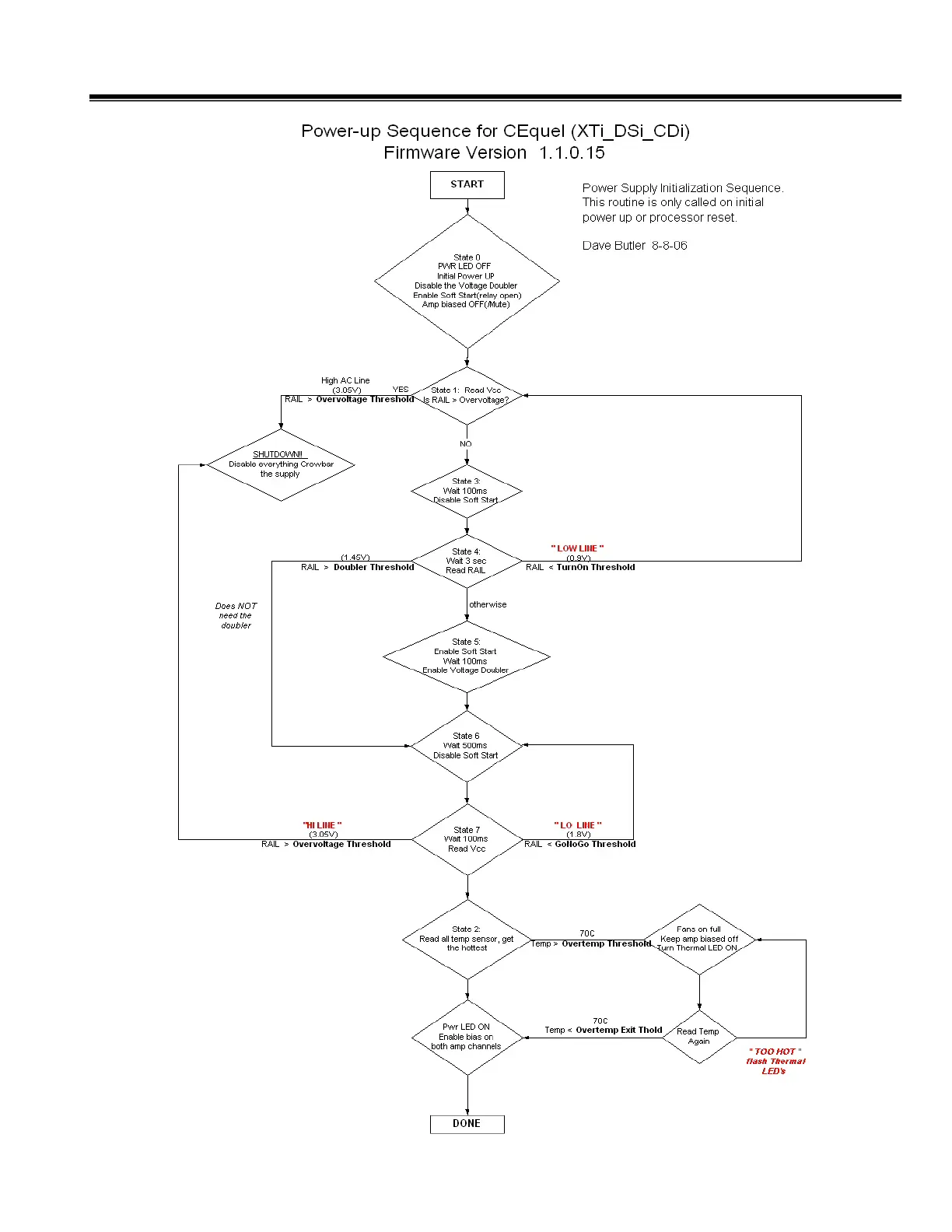
CEquel Digital Systems Overview
Page 6 of 16
找资料学技术,故障求助
请到http://bbs.bjjdwx.com
海量维修资料免费下载

Table of Contents

Related product manuals