EasyManua.ls Logo

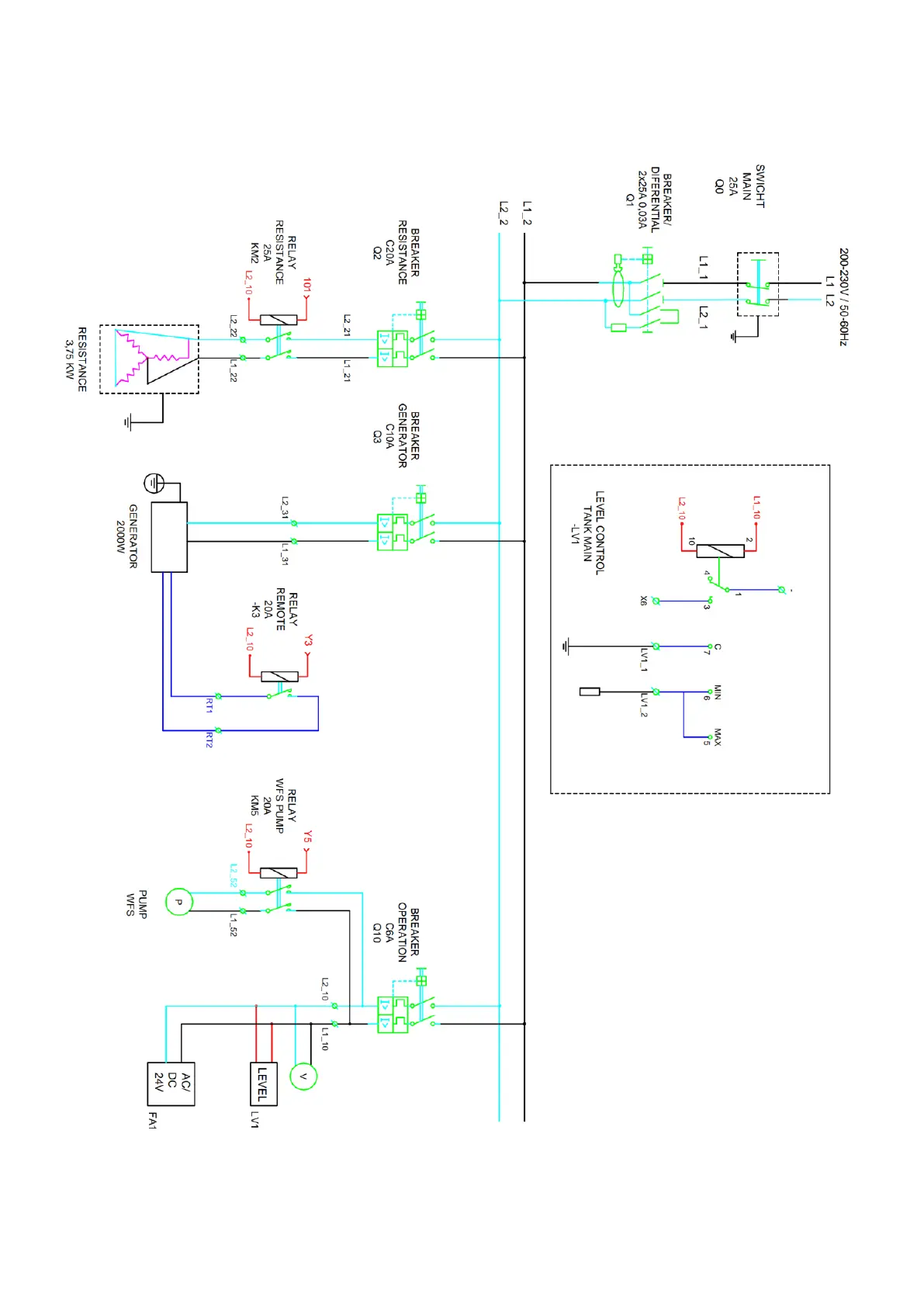
Crystal Clean 2734 - Electrical and Pneumatics Schematics

Default Icon
18 pages
Print Icon
To Next Page IconTo Next Page
To Next Page IconTo Next Page
To Previous Page IconTo Previous Page
To Previous Page IconTo Previous Page
Loading...
ULTRASONIC CLEANING SYSTEMS ULTRASONIC CLEANING SYSTEMS
13
ELECTRICAL AND PNEUMATICS SCHEMES