EasyManua.ls Logo

Culligan High Efficiency 1.5 - Page 63

Culligan High Efficiency 1.5
93 pages
Print Icon
To Next Page IconTo Next Page
To Next Page IconTo Next Page
To Previous Page IconTo Previous Page
To Previous Page IconTo Previous Page
Loading...
Troubleshooting 59
Cat. No. 01023552
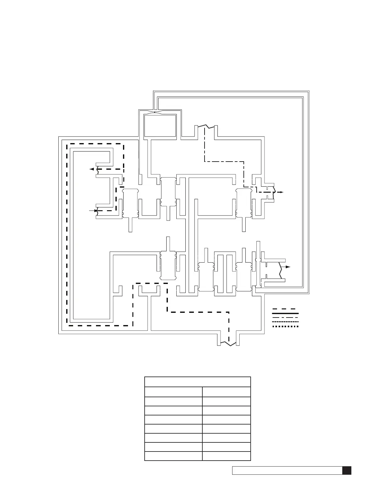
Down Flow Regeneration—Backwash
Raw water is directed down the center of the manifold, up through the resin, out the top of the tank to drain. The water to
drain should be hard.
P1
P2
P3
Raw
Water
Bypassed
Water
To
Drain
To
Brine
Tank
Tank
Inlet
Tank
Outlet
Brine
Piston
P6
P4
P5
PR
Hard Water
Softened Water
Drain
Brine
Diluted Brine
Figure 67. Down flow regeneration—backwash.
Backwash
Piston Position
P1–Inlet Closed
P2/3–Outlet Open
P4–Backwash Open
P5–Rinse Closed
P6–Bypass Piston Open
Brine Piston Closed
PR–Refill Piston Closed

Related product manuals