EasyManua.ls Logo

D-Link NetDefend DFL-210 - 1.3. NetDefendOS State Engine Packet Flow

D-Link NetDefend DFL-210
495 pages
Print Icon
To Next Page IconTo Next Page
To Next Page IconTo Next Page
To Previous Page IconTo Previous Page
To Previous Page IconTo Previous Page
Loading...
1.3. NetDefendOS State Engine Packet Flow
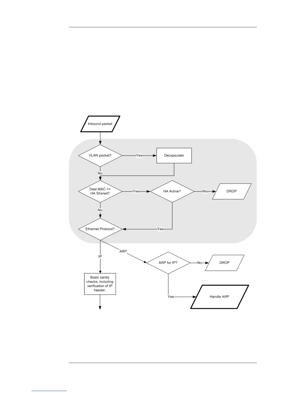
The diagrams in this section provide a summary of the flow of packets through the NetDefendOS
state-engine. There are three diagrams, each flowing into the next. It is not necessary to understand
these diagrams, however, they can be useful as a reference when configuring NetDefendOS in
certain situations.
Figure 1.1. Packet Flow Schematic Part I
The packet flow is continued on the following page.
1.3. NetDefendOS State Engine Packet
Flow
Chapter 1. NetDefendOS Overview
21

Table of Contents

Other manuals for D-Link NetDefend DFL-210

Related product manuals