EasyManua.ls Logo

Daewoo DWD-1211RT - Page 5

Daewoo DWD-1211RT
59 pages
Print Icon
To Next Page IconTo Next Page
To Next Page IconTo Next Page
To Previous Page IconTo Previous Page
To Previous Page IconTo Previous Page
Loading...
4. DRIVE SYSTEM
4
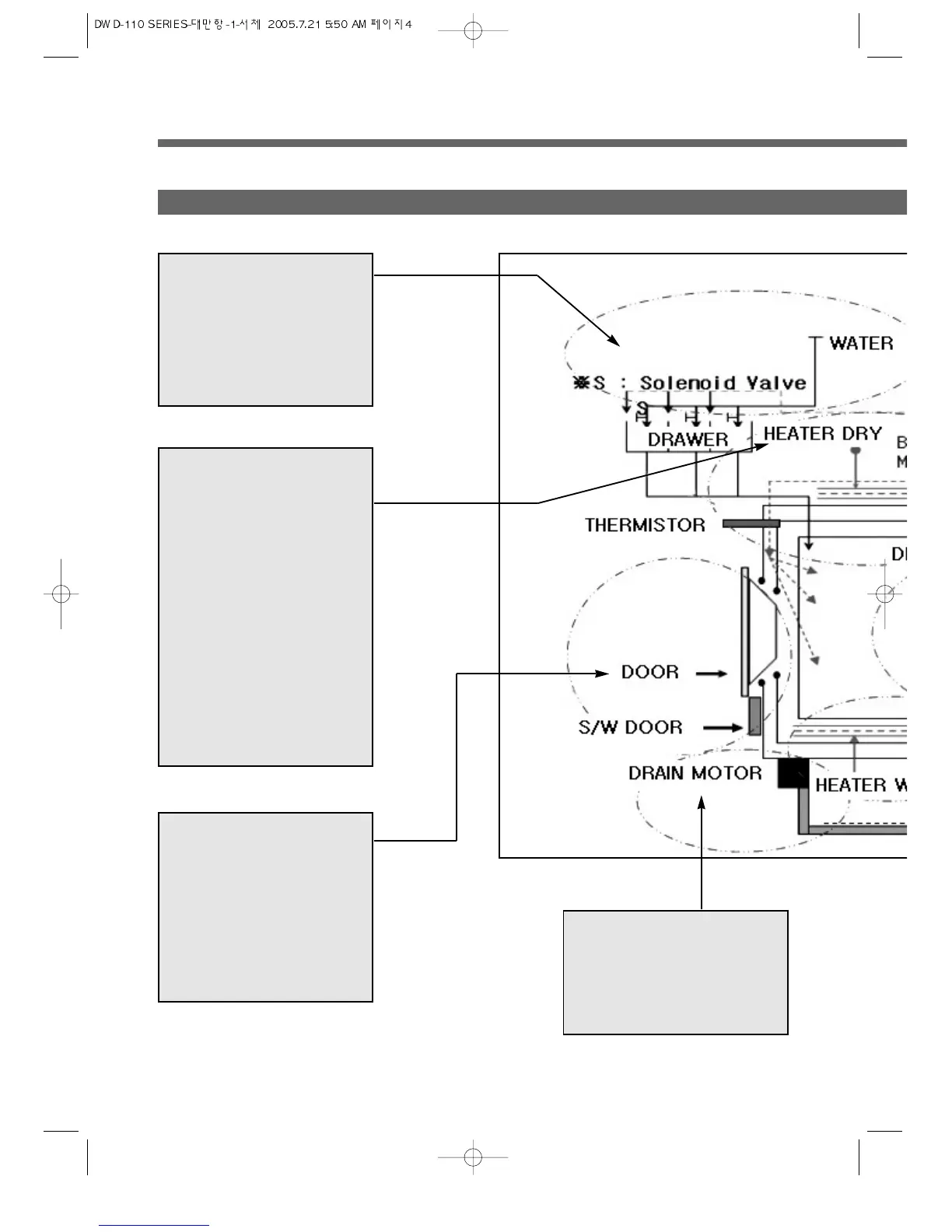
3. INLET PARTS
COLD : 3-WAY
- COLD, PREWASH, DRY
COLD : 2-WAY
- COLD, PREWASH
5. DOOR
DOOR LOCK S/W
: WATER ADDING FUNCTION
LOCK HINGE
DOOR AS : GLASS
GASKET
7. DRAIN
DRAIN MOTOR
VALVE HOUSING
6. DRY PARTS
HEATER DRY : 1200W
BLOWER FAN
FAN MOTOR : BLDC
THERMISTOR
THERMOSTAT
: FUSE, BI-METAL
CONDENSING SYSTEM
DRY FAN DRIVE
-> GENERATION OF
HEATERS HEAT
-> TEMP. SENSOR
-> 95OFF 87ON

Related product manuals