EasyManua.ls Logo

Daikin McQuay WGZ030DW - Field Wiring Diagrams

Daikin McQuay WGZ030DW
86 pages
Print Icon
To Next Page IconTo Next Page
To Next Page IconTo Next Page
To Previous Page IconTo Previous Page
To Previous Page IconTo Previous Page
Loading...
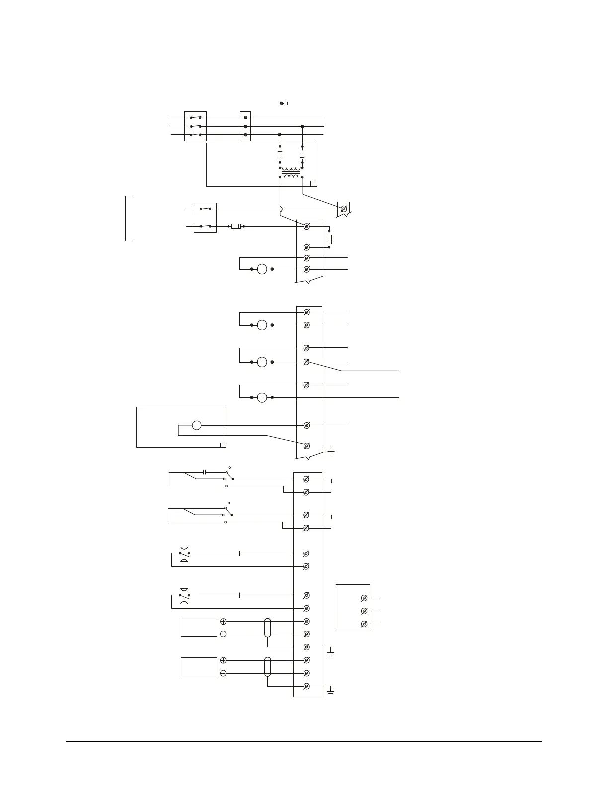
8 WGZ030D through WGZ200D OMM 1130
Field Wiring Diagrams
Figure 5, WGZ030DW – WGZ200DW Field Wiring Diagram (Packaged Unit)
UNIT MAIN
TERMINAL BLOCK
DI
SCO
NNE
C
T
(BY OTHERS)
3 PHASE
POWER
SUPPLY
GND LUG
TO COMPRESSOR(S)
FUSED CONTROL
CIRCUIT
TRANSFORMER
10A
FUSE
N
TB1
1
(BY OTHERS)
DISCONNECT
(BY OTHERS)
11
14
120VAC
CONTROL POWER
10
15
FACTORY SUPPLIED ALARM
FIELD WIRED
ALARM BELL
OPTION
120VAC
2
CONTROL
CIRCUIT
FUSE
120 VAC
TB1-20
ALARM BELL
RELAY
GND
CDW PUMP RELAY
J15-N08
CHW PUMP RELAY
(BY OTHERS)
120 VAC 1.0 AMP MAX
N
N
120 VAC
120 VAC
(BY OTHERS)
120 VAC 1.0 AMP MAX
J16-N09
N
120 VAC
(BY OTHERS)
120 VAC 1.0 AMP MAX
J16-N10
120 VAC
(BY OTHERS)
120 VAC 1.0 AMP MAX
TOWER FAN #1 COIL
TOWER FAN #2 COIL
TB2
40
53
897
IF REMOTE STOP CONTROL
IS USED, REMOVE LEAD 897
42
55
AUTO
OFF
MANUAL
ON
(BY OTHERS)
900
IF ICE MODE IS USED
REMOVE LEAD
FROM TERM 42 TO 55.
FROM TERM 40 TO 53.
ICE MODE SWITCH
GND
38
50
51
4-20 MA FOR
(BY OTHERS)
DEMAND LIMIT
AUTO
OFF
MANUAL
ON
TIME
CLOCK
(BY OTHERS)
REMOTE STOP SWITCH
NOR. OPEN PUMP AUX.
CONTACTS (OPTIONAL)
41
53
(BY OTHERS)
CDW FLOW SWITCH
--MANDATORY--
NOR. OPEN PUMP AUX.
CONTACTS (OPTIONAL)
33
43
(BY OTHERS)
CHW FLOW SWITCH
--MANDATORY--
4-20 MA FOR
CHW RESET
(BY OTHERS)
GND
38
48
49
1
2
3
*
J11
COMMUNICATION
PORT
Rx-/Tx-
Rx+/Tx+
GND
CONTROLLER
TB1-12
TB1-12
CONTROLLER
330
2
5890
1-R4
FIELD
SUPPLIED
OPTION

Related product manuals