EasyManua.ls Logo

Daikin FT35DVM - Page 109

Daikin FT35DVM
268 pages
Print Icon
To Next Page IconTo Next Page
To Next Page IconTo Next Page
To Previous Page IconTo Previous Page
To Previous Page IconTo Previous Page
Loading...
Troubleshooting by Symptoms Si01-501
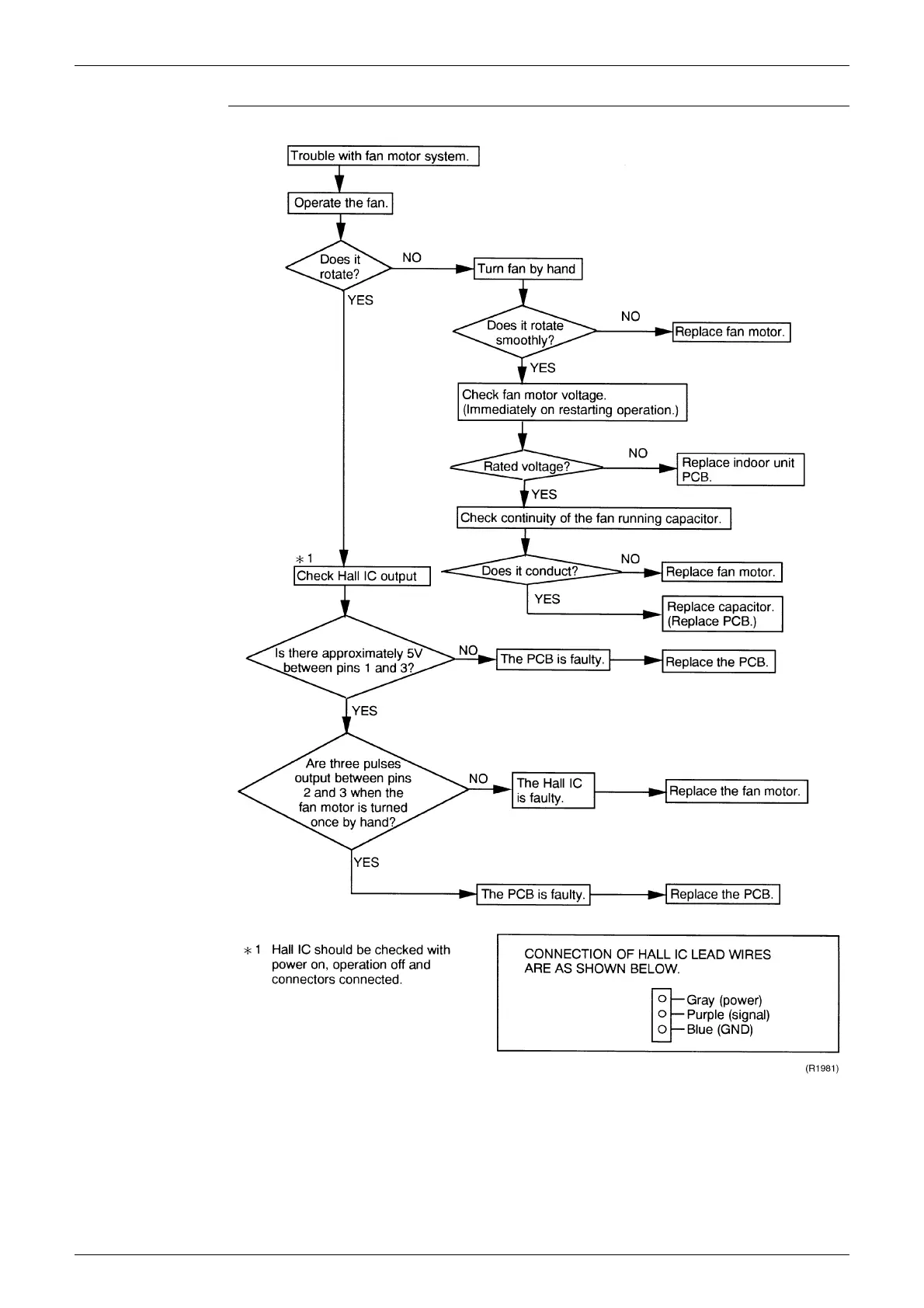
100 Service Diagnosis
Case 4 Phenomenon : Air conditioner does not operate, and LED for operation blinks.

Table of Contents

Related product manuals