EasyManua.ls Logo

dB PM 1000 - Page 19

Default Icon
101 pages
Print Icon
To Next Page IconTo Next Page
To Next Page IconTo Next Page
To Previous Page IconTo Previous Page
To Previous Page IconTo Previous Page
Loading...
DB ELETTRONICA TELECOMUNICAZIONI S.p.A.
PM 1000 – 1 kW FM Broadcasting Transmitter - USERS MANUAL
19 /101
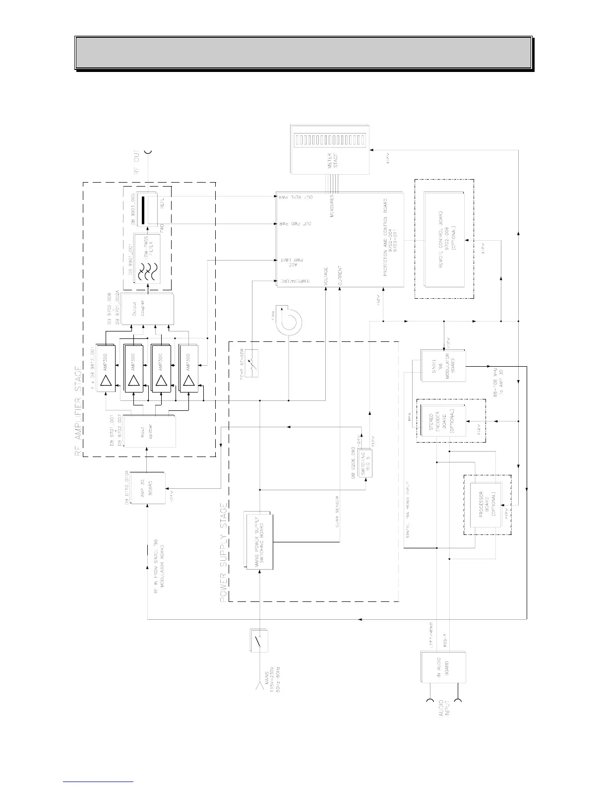
Fig.3.1 – PM1000 GENERAL BLOCK DIAGRAM