EasyManua.ls Logo

Dell E173FP - Page 20

Dell E173FP
56 pages
Print Icon
To Next Page IconTo Next Page
To Next Page IconTo Next Page
To Previous Page IconTo Previous Page
To Previous Page IconTo Previous Page
Loading...
Great user manuals database on UserManuals.info
DELL E173FP Service Manual
20
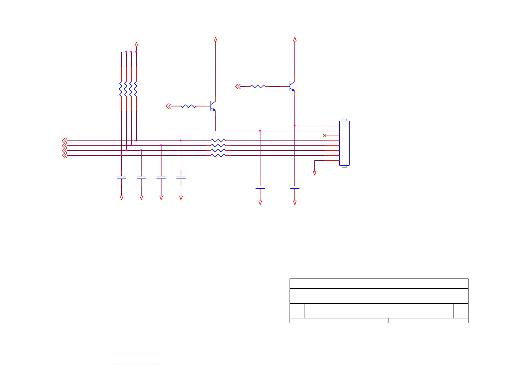
C153
0.001uF
KEY_LEFT
GND
LED_ORANGE
KEY_ONOFF
C152
0.001uF
LEFT
LED_O
2
+5V
GND
R155
4.7K 1/16W
 
LED_G
KEY_ONOFF2
C156
0.001uF
CN101
CONN
1
2
3
4
5
6
7
8
KEY_RIGHT
Q102
PMBS3904
32
1
C155
0.001uF
GND
GND
LED_GREEN
C154
0.001uF
Zan3 SL MAIN BOARD
C
KEYS CONNECTION
A
35Friday , February 13, 2004
Tit le
Size Document Number Rev
Date: Sheet
of
+5V
GND
LED_O
R158 220 1/16W
 
RIGHT
RP103
4.7K 1/16W
 
1
2
3
4
8
7
6
5
To keyboard
ENTER
KEY_MENU2
KEY_MENU
R160 220 1/16W
 
GND
KEY_RIGHT2
KEY_LEFT2
R154
4.7K 1/16W
 
R159 220 1/16W
 
GND
R157 220 1/16W
 
Q101
PMBS3904
32
1
POWER
LED_G
2
C157
0.001uF
+5V

Other manuals for Dell E173FP

Related product manuals