EasyManua.ls Logo

Dell E173FP - Schematic; Main Board

Dell E173FP
56 pages
Print Icon
To Next Page IconTo Next Page
To Next Page IconTo Next Page
To Previous Page IconTo Previous Page
To Previous Page IconTo Previous Page
Loading...
Great user manuals database on UserManuals.info
DELL E173FP Service Manual
18
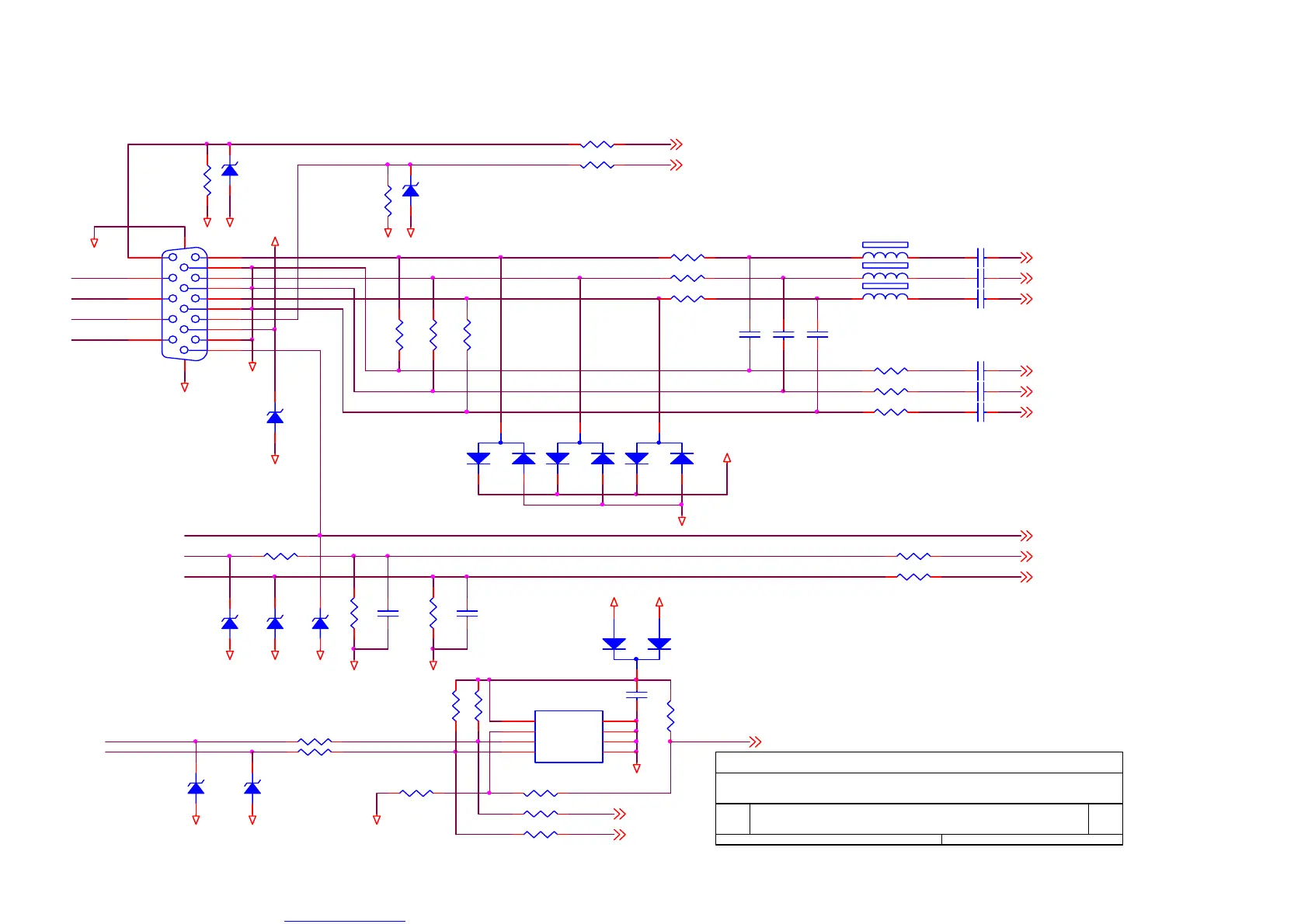
6. Schematic
6.1 Main Board
R114 47 1/16W
 
C109
NC
CLK_DDC
GND
GND
HSYNC 2
GND
gndG
D102
MLL5232B 5.6V
C114 0.047uF
HSI
GND
R120 100 1/16W
 
FB102 22 1/16W
 
+5V
GIN
R105 100 OHM
R116
2.2K 1/16W
 
VGA_CAB 2
D103
MLL5232B 5. 6V
R111
100 1/16W
 
RXD 2
R102 100 1/16W
 
GND
R107
75 1/16W
 
D107
MLL5232B 5.6V
R118 47K 1/16W
 
R115
2.2K 1/16W
 
C104 0.047uF
GND
GND
BLUE+ 2
R110
100 1/16W
 
GND
BIN
R109
100 1/16W
 
GREEN- 2
D110
BAT54C-GS08
3
1
2
C117
NC
DAT_DDC
RED- 2
C119 0.1uF/16V
GND
R103 NC
R129 100 1/16W
 
D109
MLL5232B 5.6V
GND
PC5V
R131
2.7K 1/16W
 
R101 100 OHM
R119 100 1/16W
 
D111
MLL5232B 5.6V
+5V
C106 0.047uF
D101
BAV99
3
1
2
GND
HSI
R100 100 1/16W
 
FB104 0 1/16W
 
R117
47K 1/16W
 
C108 0.047uF
DDC_/WP 2
C111
NC
DDC_SDA 2
GND
DDC_SCL 2
VSYNC 2
R128 100 1/16W
 
C118
NC
CN100
VGA
1
6
2
7
3
8
4
9
5
11
12
13
14
15
10
1716
PC5V
GND
R132
2.7K 1/16W
 
C112 0.047uF
CLK_DDC
U103
M24C02W MN6
4
8 1
2
3
7
6
5
GND
VCC A0
A1
A2
WP
SCL
SDA
RED+ 2
GND
R104 100 OHM
C110
NC
VGA_CON
R106
75 1/16W
 
BLUE- 2
GND
DAT_DDC
GND
PC5V
VSI
R156
47K 1/16W
 
FB101 22 1/16W
 
gndR
D106
BAV99
3
1
2
R112 47 1/16W
 
TXD 2
RIN
R113 100 1/16W
 
FB103 22 1/16W
 
GND
VSI
C113 0.047uF
D112
MLL5232B 5.6V
D105
BAV99
3
1
2
D108
MLL5232B 5.6V
R108
75 1/16W
 
gndB
GND
Zan3 SL MAIN BOARD
C
Input Connector
A
15Friday , February 13, 2004
Tit le
Size Document Number Rev
Date: Sheet
of
D104
MLL5232B 5.6V
GREEN+2

Other manuals for Dell E173FP

Related product manuals