EasyManua.ls Logo

Dell E173FP - Page 24

Dell E173FP
56 pages
Print Icon
To Next Page IconTo Next Page
To Next Page IconTo Next Page
To Previous Page IconTo Previous Page
To Previous Page IconTo Previous Page
Loading...
Great user manuals database on UserManuals.info
DELL E173FP Service Manual
24
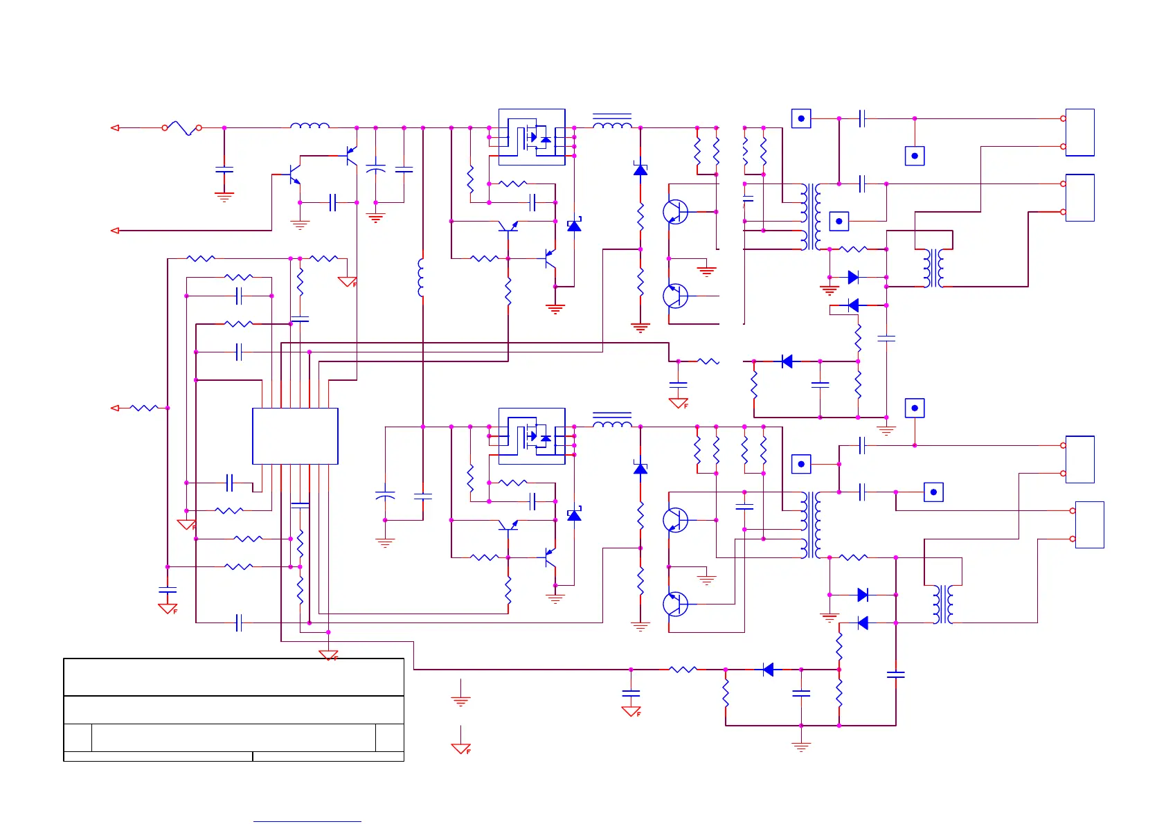
D208
RLS4148
R210
12K
Q210
2SC5706
1
2 3
is signal GND
CON203
33L8021-2D
1
2
F201
4A/63V
CON202
33L8021-2D
1
2
PT201
80AL15T-7-YS
5 9
3,4
6
71
2
Q212
2SC5706
1
2 3
C222
0.47U/25V
C213
0.18U/160V
R240
51K
C207
4.7U/16V
R220 12K
L206
JUMP
C211
1U/25V
NO/OFF
C209
1U/25V
R237 510
R221 12K
R215
3.9K
C208
330P/50V
R206
68K
R205
68K
C221
0.47U/25V
L202 150UH
R230
1K
R201
24K
C202
0.1U/25V
+12V
C204
0.1U/25V
R232
1K
R234 620
R222 15K
TP1
HVO
1
R217
220
R204
10K
L201 150UH
D204
11B
R218 470
D207
RLS4148
R216
220
R207
OPEN
CON201
33L8021-2D
1
2
Q202
DTA144WKA
TP3
HVL
1
R211
12K
C203
1U/25V
Q211
2SC5706
1
23
R214
3.9K
R231
1K
C227
OPEN
C210
1U/25V
R241
51K
C205
0.1U/25V
+
C201
150U/25V
D205
RLS4148
D210
RLS4148
D202
SMAL240 OR SR24
D209 RLS4148
R235 620
TP4
HVL
1
Q203 SI4431 OR AO4411
4
8
5
6
7
3
2
1
U201
TL1451ACDR
1
2
3
4
5
6
7
8 9
10
11
12
13
14
15
16
CT
RT
1IN+
1IN-
1FBK
1DTC
1OUT
GND Vcc
2OUT
2DTC
2FBK
2IN-
2IN+
SCP
REF
Q201
DTC144WKA
C230
1000P/50V
R227
1K
TP5 HVL
1
L205
JUMP
C219
1U/25V
R233
1K
PWPC1742LGD1(715L-1283-1)
A
2. FOR 17"&15" 4 LAMPS INVERTER
AOC (Top Victory) Electronics Co., Ltd.
22
Tuesday, March 16, 2004
Title
Size Document Number Rev
Date: Sheet
of
R236
510
R208
4.7K
Q208
SST3906
R239
12K
Q209
2SC5706
1
23
C228
OPEN
R224
1K
Q205
SST3904
R202
5.1K
C216
0.18U/160V
C224
OPEN
Q207
SST3906
R209
4.7K
PT202
80AL15T-7-YS
5 9
3,4
6
71
2
C225
OPEN
D201
SMAL240 OR SR24
R212
3.9K
TP6
HVL
1
TP2
HVO
1
C229
OPEN
Q206
SST3904
DIM
R226
1K
R213
3.9K
R238
12K
R228
1K
is power GND
L203
73L174-30-YS
1 4
2 3
CON204
33L8021-2D
1
2
R223 15K
C226
OPEN
R203
5.1K
R219
470
D203
11B
Q204 SI4431 OR AO4411
4
8
5
6
7
3
2
1
C212
1U/25V
L204
73L-174-30-YS
1 4
2 3
+
C223
150U/25V
C220
1U/25V
R229
1K
R225
1K
D206
RLS4148
C231
1000P/50V
C206
0.1U/25V

Other manuals for Dell E173FP

Related product manuals