EasyManua.ls Logo

Dell Force10 S2410-01-10GE-24P - Page 226

Dell Force10 S2410-01-10GE-24P
306 pages
To Next Page IconTo Next Page
To Next Page IconTo Next Page
To Previous Page IconTo Previous Page
To Previous Page IconTo Previous Page
Loading...
226 | VLANs
www.dell.com | support.dell.com
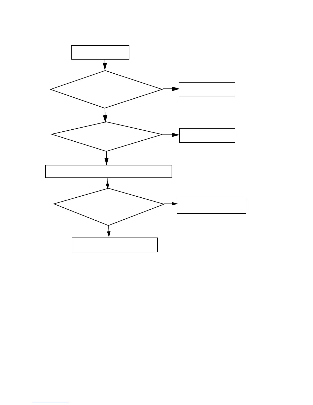
Figure 14-186. Validating an Untagged Interface
Is port 1/0/2 tagged as native
for any other VLAN?
Is port 1/0/2 untagged for any
other non-default VLAN?
No
Yes
Reject command
Reject command
Yes
untagged 1/0/2
Apply command; remove VLAN 1 as native VLAN.
No
Is interface 1/0/2 tagged in
some other VLAN?
Yes
Set frametype to admitall
Set frametype to UntaggedOnly

Table of Contents

Other manuals for Dell Force10 S2410-01-10GE-24P

Related product manuals