EasyManua.ls Logo

Delta Electronics ASDA-A2 Series - Page 161

Delta Electronics ASDA-A2 Series
583 pages
Print Icon
To Next Page IconTo Next Page
To Next Page IconTo Next Page
To Previous Page IconTo Previous Page
To Previous Page IconTo Previous Page
Loading...
Chapter 6 Control Modes of Operation
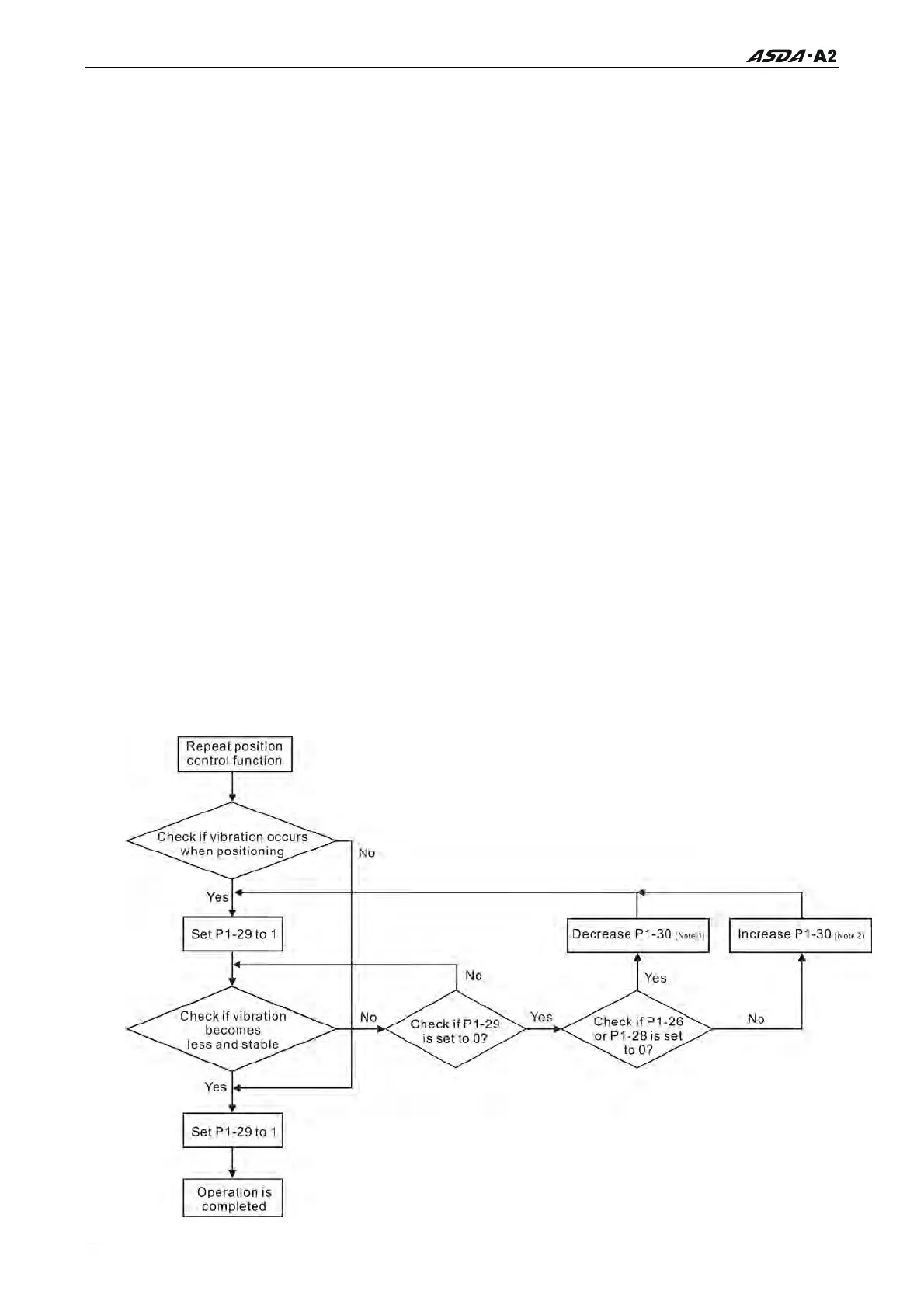
6.2.9 Low-frequency Vibration Suppression
If the stiffness of the mechanical system is not sufficient, after the positioning command
has completed, continuous vibration of the mechanical system may occur still even when
the motor has almost stopped. At this time, using low-frequency vibration suppression
function can suppress the low-frequency vibration of mechanical system. The range of
frequency setting is from 1.0 to 100.0Hz. Besides, two modes (Manual/Auto) of low-
frequency vibration suppression function are available for the users to select.
Auto Mode
If the users know the point where the low-frequency occurs, we recommend the users can
use this mode to find the low-frequency of the mechanical vibration automatically. When
P1-29 is set to 1, the system will disable the filter function and find the vibration
frequency of low-frequency automatically. After the detected frequency becomes fixed
and stable, the system will set P1-29 to 0, save the first measured low-frequency value
automatically into P1-25 and set P1-26 to 1; then save the second measured low-
frequency value automatically into P1-27 and set P1-28 to 1. If any low-frequency
vibration occurs after P1-29 is set to 0 automatically, please examine if the function of
P1-26 or P1-28 is enabled or not. When the setting value of P1-26 or P1-28 is 0, it
indicates that there is no frequency is detected. Please decrease the setting value of P1-
30 (Low-frequency Vibration Detection Level) and set P1-29 to 1 to find the low-frequency
again. Please pay close attention on the setting value of P1-30 as if the setting value of
P1-30 is too low, it is easy to regard the interference as the low-frequency and results in
erroneous measurement.
6-18 Revision January 2011
Call 1(800)985-6929 for Sales
deltaacdrives.com
sales@deltaacdrives.com
Call 1(800)985-6929 for Sales
deltaacdrives.com
sales@deltaacdrives.com

Related product manuals