EasyManua.ls Logo

Delta VFD4A8ME21ANNAA

Delta VFD4A8ME21ANNAA
403 pages
To Next Page IconTo Next Page
To Next Page IconTo Next Page
To Previous Page IconTo Previous Page
To Previous Page IconTo Previous Page
Loading...
Chapter 7 Optional AccessoriesME300
7-55
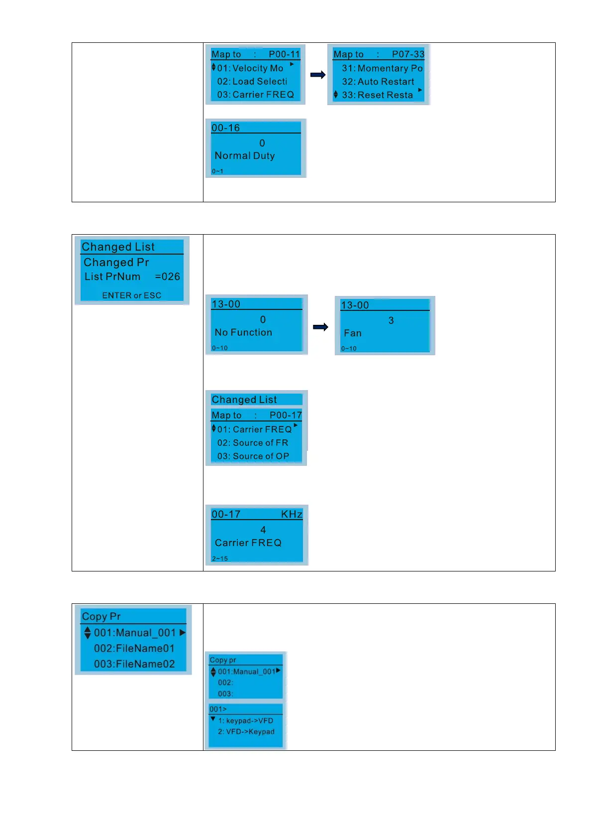
Choose 0: Normal duty or 1: Heavy duty according to your needs, and then
press ENTER.
4. Changed List
This function displays the parameter you set.
For example:
Set Pr.13-00 Application Selection = 3: Fan.
After you enter the changed list screen, “List PrNum=026” displays and it
means there are 26 parameters that have been changed.
Press ENTER to enter the changed list screen.
Use Up/ Down keys to select the parameters that you
need to check or change.
Press ENTER to enter the parameter.
5. Copy Parameter
Press ENTER to go to
001–004 content storage.
Four groups of parameters are available to copy.
The steps are shown in the example below.
Example: parameter saved in the motor drive.
1. Go to “Copy Parameter”
2. Select the parameter group to copy and
press ENTER.
1. Select 1: keypad->VFD.
2. Press ENTER to go to the “keypad->VFD”
screen.

Table of Contents

Related product manuals