EasyManua.ls Logo

Dessmann G800FP - Manager Users

Dessmann G800FP
22 pages
Print Icon
To Next Page IconTo Next Page
To Next Page IconTo Next Page
To Previous Page IconTo Previous Page
To Previous Page IconTo Previous Page
Loading...
5.3. MANAGER USERS CHAPTER 5. LOCK MENU
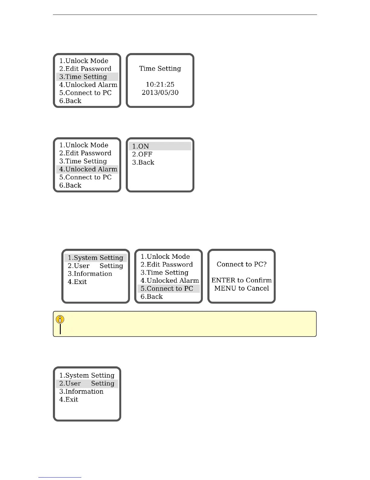
5.2.3 Set Time
We recommend you to properly set the time to fully enjoy all the functions of your lock.
Change the values with the keypad. Press ENTER to confirm.
5.2.4 Unlocked Alarm
Switch ON or OFF the Unlocked door alarm. When turn ON, an alarm sound will buzz when the lock bolts
are not properly triggered.
5.2.5 Connect to PC
The log-in record can be extracted directly to a computer.
Connection Tutorial
Please contact us or your closest dealer to learn how to connect your lock to your computer.
5.3 Manager Users
13