EasyManua.ls Logo

Det-Tronics 505 - Sensor Voltage Adjustment; Model 505 Transmitter with Sensor

Det-Tronics 505
25 pages
Print Icon
To Next Page IconTo Next Page
To Next Page IconTo Next Page
To Previous Page IconTo Previous Page
To Previous Page IconTo Previous Page
Loading...
SENSOR VOLTAGE ADJUSTMENT
The combustible gas sensor is designed to operate at
3.3 volts dc. Voltages greater than this will shorten
sensor life, while voltages less than this will reduce
sensor sensitivity. The sensor supply voltage
potentiometer is adjusted at the factory to deliver 3.3
volts when the sensor is coupled directly to the
transmitter housing. However, if the sensor and Model
505 Transmitter are located separately, and the
distance exceeds the recommended distance indicated
in Table 1, re-adjustment is necessary. To adjust
sensor voltage, connect a digital voltmeter across the
white and black sensor wires (at the sensor). Adjust the
sensor voltage potentiometer (See Figure 3) to obtain a
reading of 3.3 volts dc on the meter. For sensor
separation configurations, this is typically a two-person
procedure.
Always measure the sensor voltage whenever utilizing a
sensor separation kit, and any time a Model 505
transmitter has been replaced! Failure to deliver 3.3
vdc to the sensor will result in loss of system accuracy.
CAUTION
The voltmeter must be suitable for use in a
hazardous location.
4
NOTES
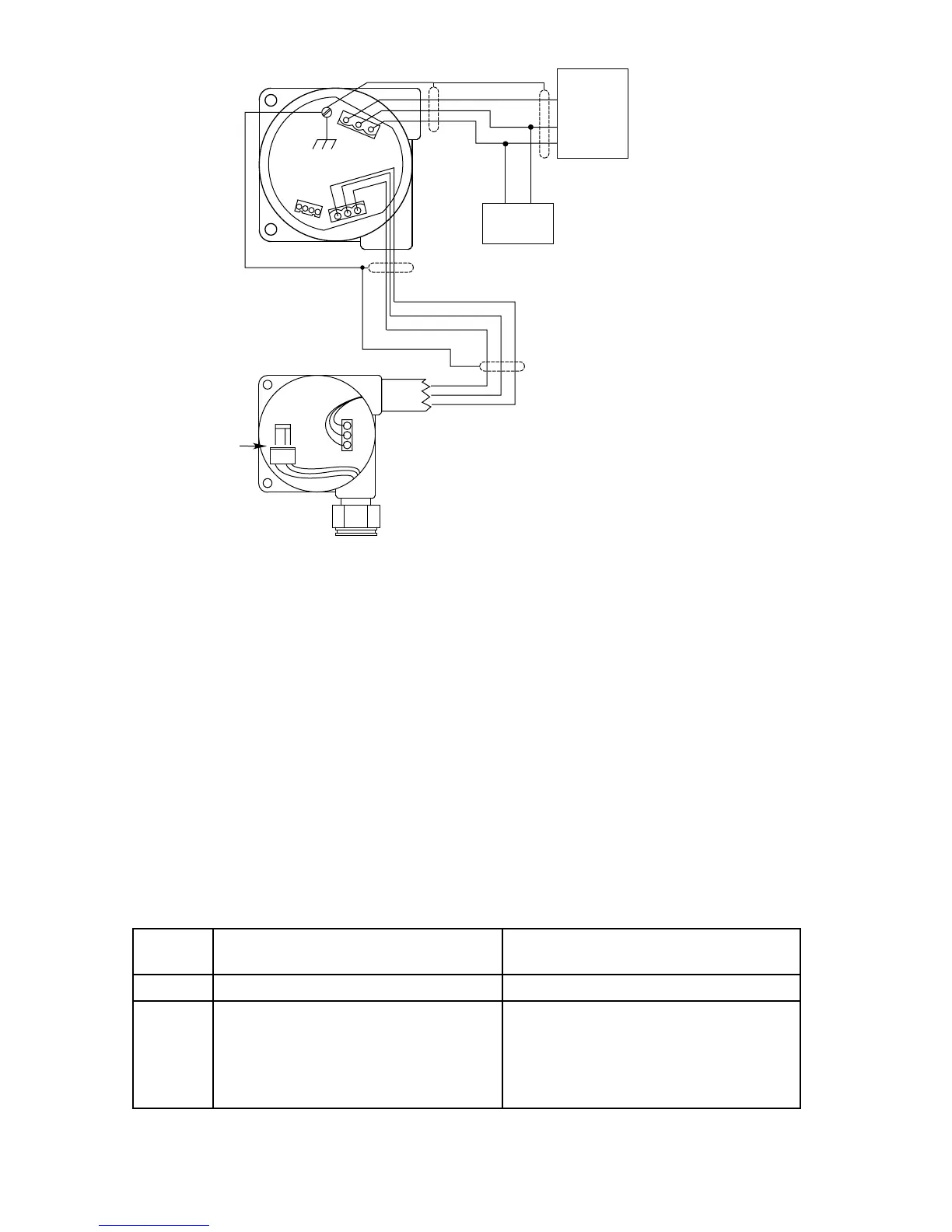
1. SHIELDED SENSOR WIRING CABLE REQUIRED.
2. GROUND SENSOR WIRE SHIELD AT TRANSMITTER END ONLY.
3. SHIELDS SHOULD BE STRIPPED BACK WITHIN JUNCTION BOXES.
4. P/N 102883-001 TERMINAL CONNECTOR REQUIRED FOR SENSOR CONNECTION
4. (PROVIDED WITH SENSOR TERMINATION BOX).
SENSOR LOCATION
TRANSMITTER LOCATION
CONNECT KEYED SENSOR
PLUG TO PIN CONNECTOR
BLK
WHT
RED
CONTROLLER
4 TO 20 MA
24 VDC
+
+
B1939
S
IG
R
E
D
SENSOR
W
H
T
+
B
L
K
Figure 2—Model 505 Transmitter with Sensor Termination Box
Wire Size Recommended
(AWG) Maximum Transmitter to Sensor Distance* Maximum Transmitter to Sensor Distance**
Feet Meters Feet Meters
20 12 3.6 65 19
18 20 6.1 100 31
16 31 9.4 160 50
14 50 15.2 260 79
12 78 24.0 410 126
Table 1—
Maximum Sensor Separation Distances
* Transmitter voltage adjustment not required.
** Transmitter voltage adjustment is required.